Qorvo QPC7332PCBA评估板

Qorvo QPC7332PCBA评估板是用于QPC7332可变电缆斜率均衡器的演示和开发平台。QPC7332是一款电压控制均衡器,采用SOI衰减器,具有同轴电缆损耗补偿响应,优化用于45MHz至1218MHz下游路径应用。QPC7332具有20dB斜率范围、低插入损耗、高线性度和75Ω阻抗,用于CATV应用。该器件采用5V单电源供电,电源电流低至2.7mA。

QPC7332PCBA评估板设有采用6.0mm x 6.0mm多芯片模块 (MCM) 封装的Qorvo QPC7332、支持电路以及用于射频输入和射频输出的两个75Ω F连接器。该评估板设有一个示例应用电路,集成到现有设计中后支持快速进行原型设计。

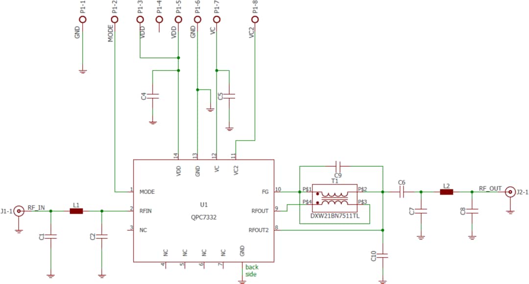
示意图

原理图 - Qorvo QPC7332PCBA评估板
发布日期: 2021-04-28 | 更新日期: 2022-03-11