Qorvo QPC7338PCBA评估板

Qorvo QPC7338PCBA评估板是用于 QPC7338电压可变均衡器的演示和开发平台。QPC7338是一款电压控制可变均衡器,具有采用SOI(绝缘体上硅)衰减器的电缆 补偿响应。该器件优化用于45MHz至1718MHz之间的DOCSIS 4.0 ESD下行路径应用。QPC7338具有18dB斜率范围、低插入损耗、高线性度和75Ω阻抗,用于CATV应用。该器件采用5V单电源供电,电源电流低至3mA。 

Qorvo QPC7338PCBA评估板预装有采用14引脚多芯片模块 (MCM) 封装的QPC7338,连同支持电路以及用于射频输入和射频输出的两个75Ω F连接器。该评估板设有一个示例应用电路,集成到现有设计中后支持快速进行原型设计。

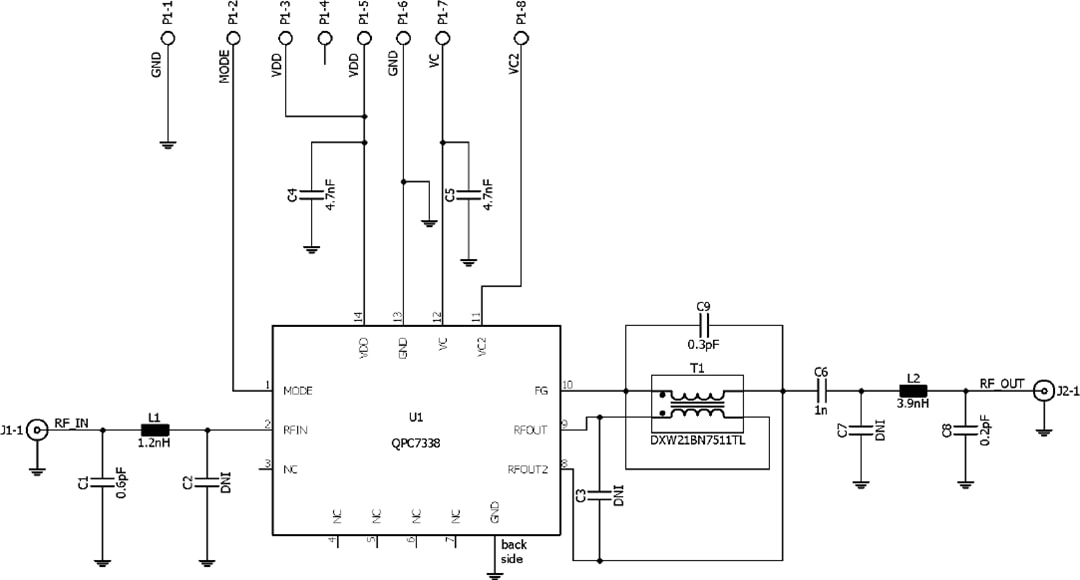
示意图

原理图 - Qorvo QPC7338PCBA评估板
发布日期: 2022-09-14 | 更新日期: 2022-10-10