Qorvo QPC7522EVB01评估板
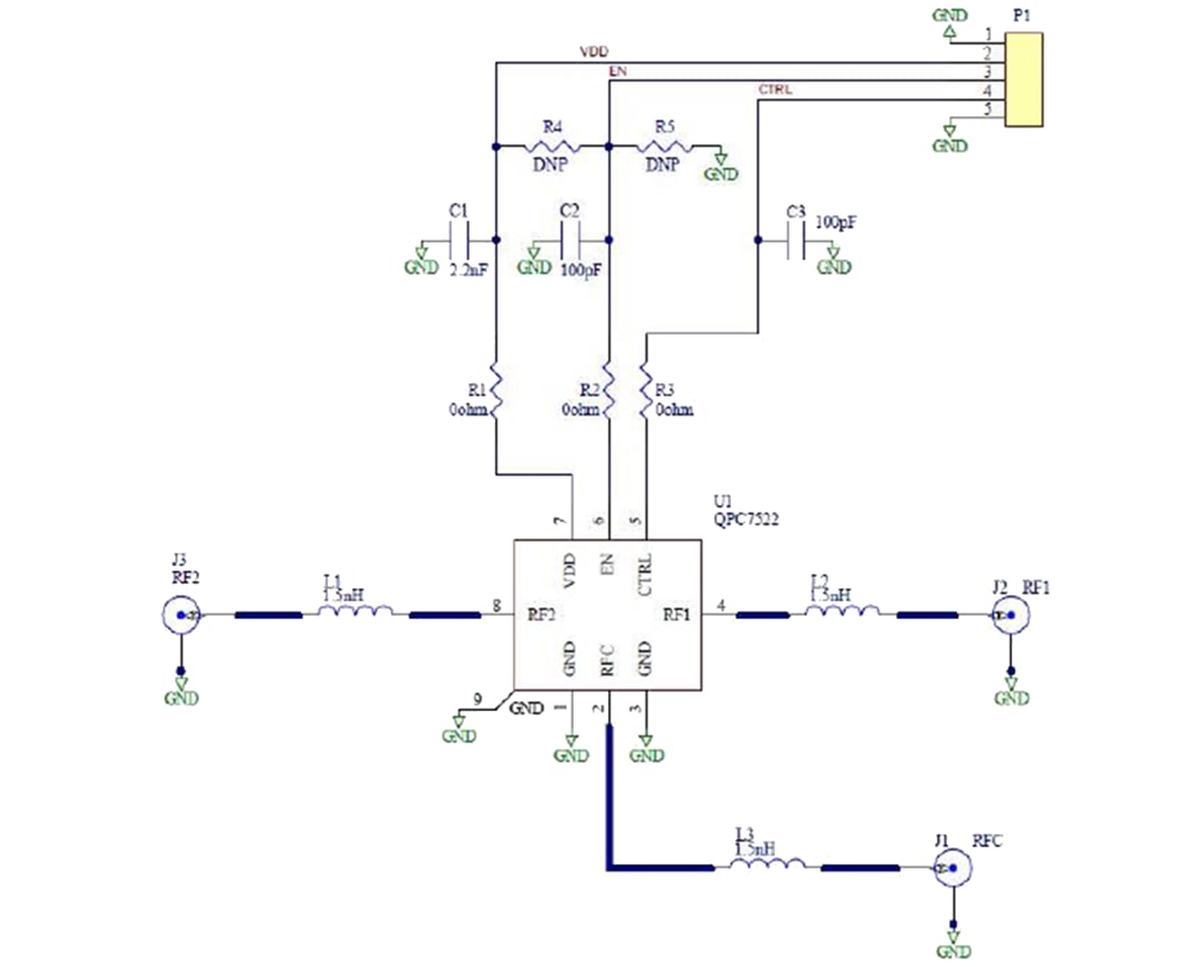
Qorvo QPC7522EVB01评估板 是一款基于QPC7522 SPDT反射式开关的演示和原型设计平台。Qorvo QPC7522EVB01评估板用作QPC7522的参考设计,工作频率为5MHz至3300MHz。该评估板设有三个75Ω F型连接器和一个5引脚排针,可轻松访问QPC7522的引脚信号。
特性
- 基于QPC7522 SPDT反射式开关的演示和原型设计平台。
- 设有三个75Ω F型连接器和一个5引脚排针,可轻松访问QPC7522的引脚信号
相关开关
高隔离绝缘体上硅 (SOI) SPDT开关,非常适合用于CATV和SATV。
发布日期: 2020-06-16
| 更新日期: 2024-09-12