Qorvo QPF4530PCK-01评估板
QPF4530PCK-01评估板是用于QPF4530 5GHz Wi-Fi
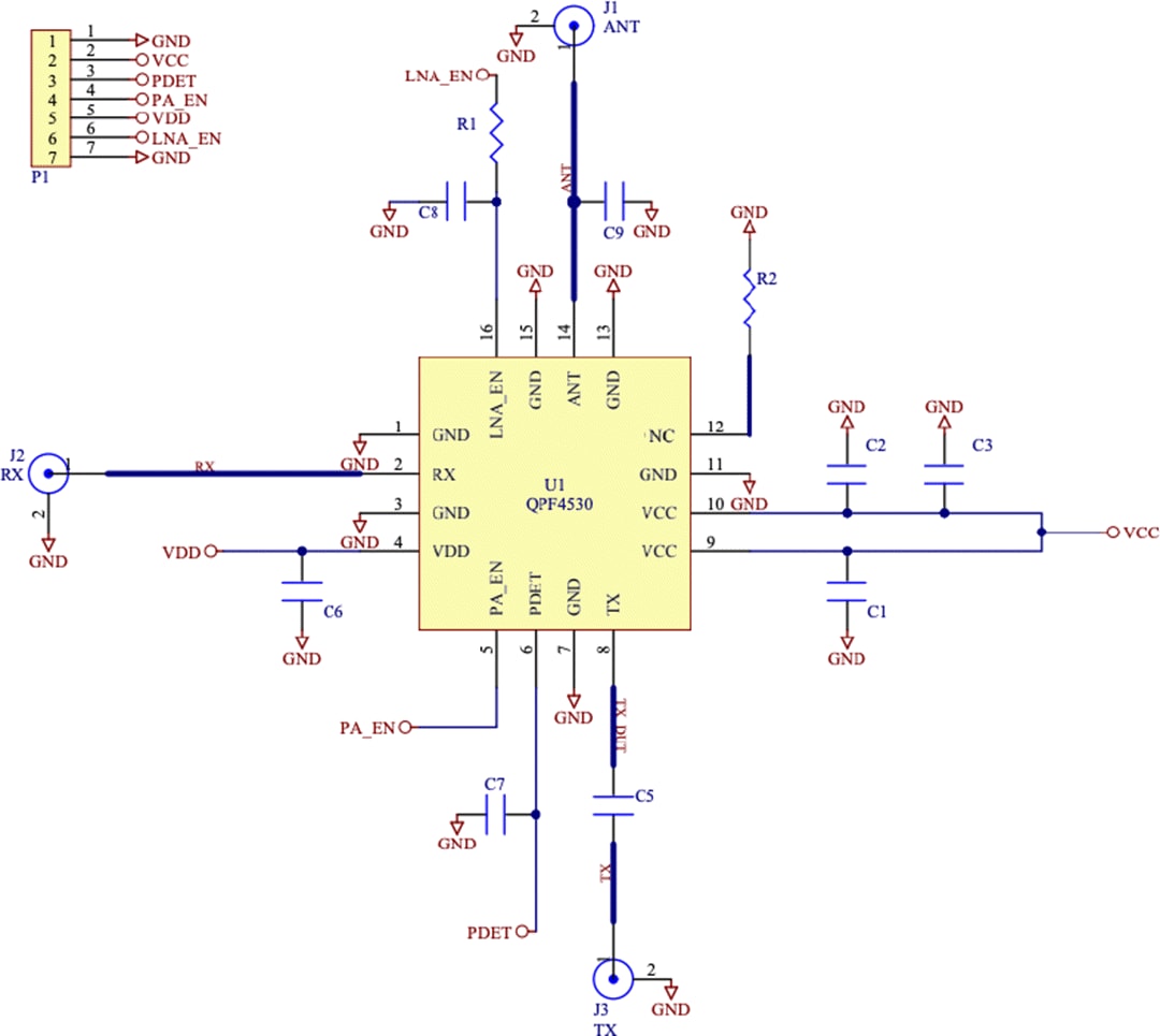
®前端模块 (FEM) 的演示和原型设计平台。Qorvo QPF4530 FEM是一款高度集成的模块,设计用于Wi-Fi 6 (IEEE 802.11ax) 应用。QPF4530PCK-01评估板设有采用QFN-16封装的预安装QPF4530、7引脚接头、用于发送和接收的SMA连接器以及外部天线。
适用产品
高度集成的前端模块 (FEM),设计用于Wi-Fi 6 (IEEE 802.11ax) 应用。
发布日期: 2019-04-22
| 更新日期: 2023-11-14