特性
- 用于评估和测试QPL1163的便利平台
- 工作带宽:5-1218MHz
- 增益:19dB
- 差分推挽式拓扑
- 用于优化系统性能的基本工具
- 用户友好型设计和接口
- 板载电源和信号路由
- 紧凑、便携式外形
应用
- DOCSIS下游和上游
- 低噪声平衡放大
- 无线通信系统
- CATV网络基础设施
- 数据传输
- 光纤系统
- 测试与测量设备
- 半导体测试和特性描述
- 射频 (RF) 和微波系统
- 专业音频和视频应用
- 科学研究和实验
- 航空航天与国防系统
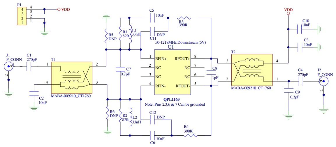
原理图
发布日期: 2023-02-01
| 更新日期: 2023-08-02

