Qorvo QPL1811EVB评估板

Qorvo QPL1811EVB评估板支持用户评估QPL1811 75Ω CATV放大器频率。QPL1811 75Ω CATV放大器是一款高性能、宽带、DOCSIS 4.0 MMIC放大器,设计采用GaAs pHEMT技术。Qorvo QPL1811EVB-01评估板的频率范围为50MHz至1800MHz。  

QPL1811EVB评估板设有预安装的Qorvo QPL1811,采用SOIC-8封装。该评估板设有一个示例应用电路,集成到现有设计中后支持快速进行原型设计。

布局

Qorvo QPL1811EVB评估板

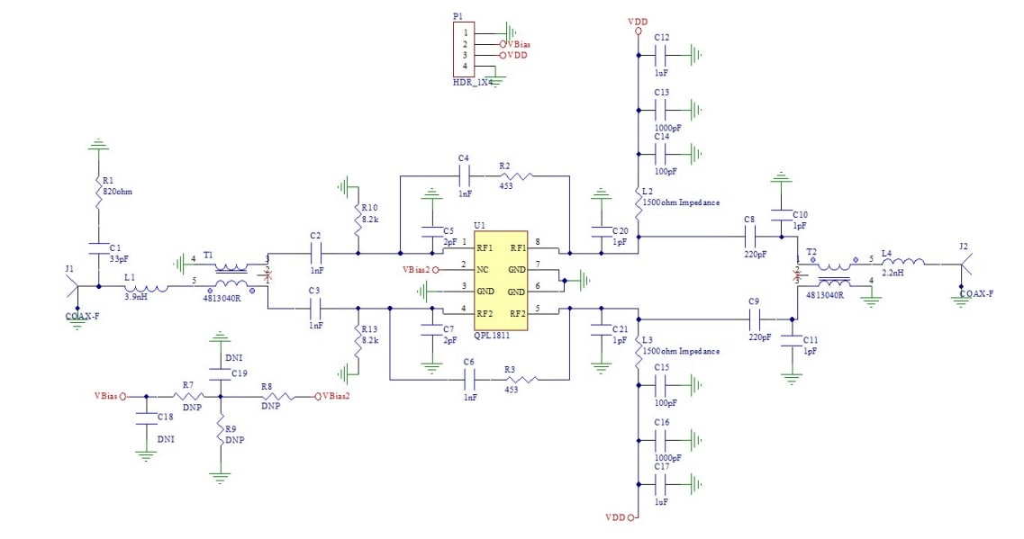
原理图

原理图 - Qorvo QPL1811EVB评估板
发布日期: 2021-01-13 | 更新日期: 2022-03-11