Qorvo QPL7420EVB CATV放大器IC评估板

Qorvo QPL7420EVB CATV放大器IC评估板演示QPL7420放大器IC的功能,适用于75Ω有线电视和卫星应用。QPL7420 CATV GaAs pHEMT射频放大器IC是单端设备,具有20dB平坦增益和低噪声,适用于5MHz至684MHz的上游和47MHz至1800MHz的下游应用。使用单个5V电源,3mm2 QFN封装的QPL7420 IC可以在3V到8V范围内使用(取决于线性要求)。

应用

  • DOCSIS 3.1
  • 47MHz至1800MHz下游应用
  • 5MHz至684MHz上游应用
  • 头端CMTS设备
  • 光节点
  • FTTH GPON和GEPON
  • 卫星低噪声放大器
  • 电缆调制解调器和机顶盒
  • 单端增益模块

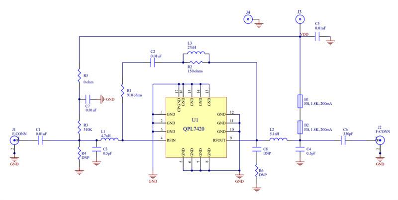
原理图(47MHz至1800MHz)

原理图 - Qorvo QPL7420EVB CATV放大器IC评估板

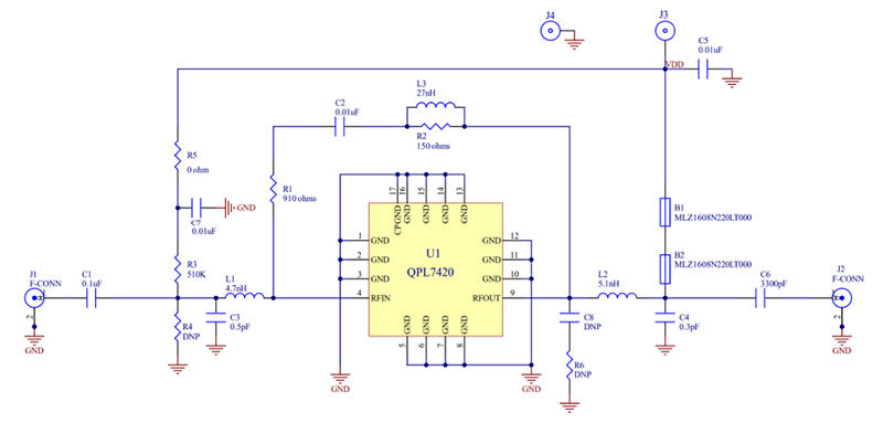
回路原理图(5MHz至700MHz)

原理图 - Qorvo QPL7420EVB CATV放大器IC评估板
发布日期: 2023-05-03 | 更新日期: 2023-05-10