特性
- 带宽范围:50 MHz至4000 MHz
- 低功耗
- 电源电压范围 (VDD):5V至10V
- 电源电流范围 (IDD):85mA至120mA
- 整个带宽上的增益:20 dB
- 工作温度范围:-40 °C至+85 °C
- 可使用外部电阻器调节偏置
- 低噪声系数
- 1.2 dB 下 1.2 GHz
- 1.5 dB 下 3.25 GHz
- 高线性度OIP3:
- 33.7 dBm 下 1.2 GHz
- 31.1 dBm 下 3.25 GHz
应用
- 电缆、地面和卫星LNA
- CATV放大器
- 光学节点
- 电缆调制解调器
- 机顶盒
- 家庭网关
- 单端增益模块
框图
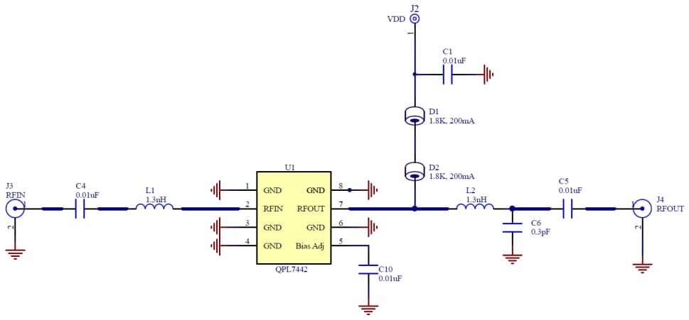
典型应用原理图
发布日期: 2020-09-24
| 更新日期: 2024-08-26

