Qorvo QPM2101 S波段接收VGA模块
Qorvo QPM2101 S波段接收VGA模块是GaAs多芯片模块 (MCM),设计用于频率范围为2.5GHz至4.0GHz的S波段雷达应用。该器件包括T/R开关、发射路径(低损耗直通),以及由低噪声放大器、数字衰减器和驱动器放大器组成的接收路径。接收路径具有30dB小信号增益和1.0dB噪声系数。该模块包括一个具有31.5dB增益控制范围的6位数字步进衰减器 (DSA)。QPM2101在P1dB、32dBm输出TOI点提供13.8dBm功率。所有功能性MMIC块均可通过内部控制电路启用或直流关断。所有控制信号均采用CMOS兼容逻辑。信号控制的响应时间为43nS(典型值)。Qorvo QPM2101芯片采用Qorvo的GaAs 0.25μm工艺制造。QPM2101采用7mm x 7mm OVM QFN表面贴装封装和专有的芯片连接工艺,因此可在极端环境温度下保持出色的性能。尺寸紧凑,可满足S波段相控阵雷达应用的紧密晶格间距要求。
特性
- 2.5 GHz至4.0 GHz频率范围
- RX噪声系数:1.0 dB
- RX小信号增益:30dB
- RX输出TOI:32dBm
- TX通道插入损耗:1.2dB
- 1dB压缩点的RX功率:13.8dBm
- RX衰减:31.5dB
- 通道开关响应时间:43nS
- 信道隔离度:35 dB
- RX电压:3.3V
- 163 mA RX电流
- 无需负偏置
- OVN QFN封装,尺寸为7.0mm2 x 0.8mm
- 无铅、无卤、符合RoHS指令
应用
- 商用和军用雷达
- 电子战
- 通信
方框图
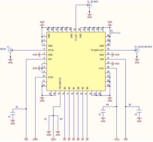
应用电路原理图
相关开发工具
发布日期: 2024-01-26
| 更新日期: 2024-02-08
