Qorvo RFFC2071/2072 2.7GHz RF合成器/VCO
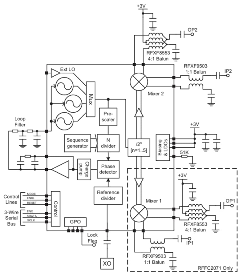
Qorvo RFFC2071/2072 2.7 GHz RF合成器/VCO是一款可重构型频率转换设备,内置分数‑N锁相环(PLL)频率合成器、压控振荡器(VCO)以及单个或两个高线性度混频器。分数‑N频率合成器采用先进的Σ-Δ(sigma-delta)调制器,具备极高的频率分辨率与优异的杂散信号抑制性能。与外部环路滤波器配合使用时,PLL/VCO引擎允许用户生成85MHz至2700MHz的本振 (LO) 信号。LO信号经过路由与缓冲后送入集成的RF混频器。这些混频器用于对30MHz至2700MHz的频率进行上变频或下变频。混频器的偏置电流可降低,并可编程设置,适用于对功耗要求更低的应用。通过旁路集成混频器,每个设备都可配置为信号源。编程采用简单的3线串行接口。此外,一种独特的编程模式允许通过公共串行总线控制多达四个设备。这一特性无需在主控制器与各设备之间设置单独的片选控制线。Qorvo RFFC2071/2072提供多达六个通用输出,用于访问内部信号(如锁定信号)或控制前端组件。两个设备均采用2.7V至3.3V电源供电。
特性
- LO频率范围:85MHz至2700MHz
- 一款具备出色杂散信号抑制性能的分数‑N频率合成器
- 典型频率分辨率:1.5Hz
- 高度集成的低相位噪声压控振荡器(VCO)和本振(LO)缓冲器
- 集成相位噪声:0.18°rms(1GHz时)
- 高线性度射频混频器
- 混频器频率范围:30MHz至2700MHz
- 输入三阶截点(IIP3):+23dBm
- 混频器偏置可调节,适用于低功耗运行
- 全双工模式 (RFFC2071)
- 电源电压:2.7 V至3.3 V
- 低电流消耗
- 3线或4线串行接口
应用
- 有线电视前端
- 数字TV中继器
- 多住户单元
- 分集接收机
- 软件定义无线电
- 频带移位器
- 点对点无线电
- 蜂窝中继器
- WiMax/LTE基础设施
- 蜂窝通信干扰器
- 卫星通信
- VHF/UHF无线电
功能框图
发布日期: 2026-01-16
| 更新日期: 2026-01-20
