Renesas Electronics ISL28023 Precision Digital Power Monitors
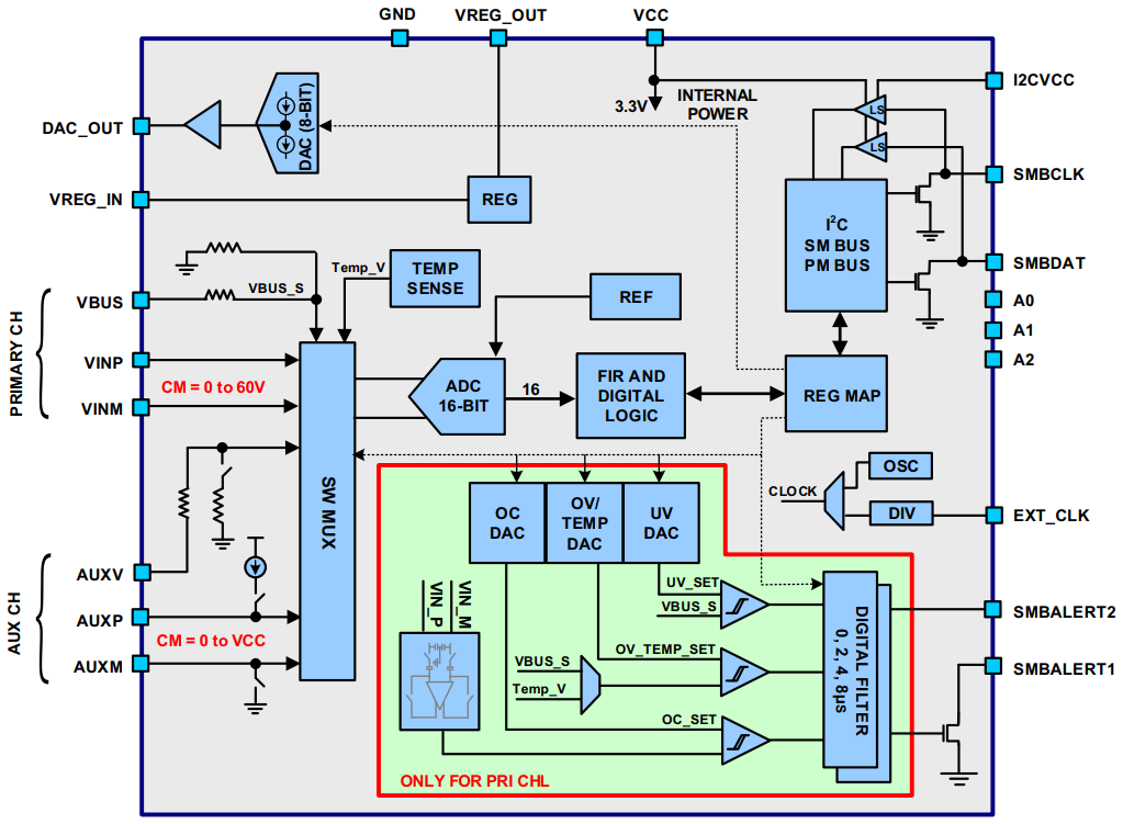
Renesas Electronics ISL28023 Precision Digital Power Monitors with Margining are bidirectional, high-side, and low-side digital current sense and voltage monitors with a serial interface. ISL28023 monitors power supply current, voltage, and provides the digital results along with calculated power. ISL28023's auxiliary input provides an additional power monitor function. The devices provide tight accuracy of 0.05% for both voltage and current monitoring. The VCC power can either be externally supplied or internally regulated, which allows the ISL28023 to handle a common-mode input voltage range from 0V to 60V. The wide range permits the device to handle telecom, automotive and industrial applications with minimal external circuitry.An 8-bit voltage DAC enables a DC/DC converter output voltage margining. Fault indication includes a bus voltage window and overcurrent fast fault logic indication. At temperature, the sensing option includes both an internal temperature sensor and a bias/monitor circuit for external diode sensing.
The ISL28023 serial interface is PMBus compatible and operates down to 1.2V voltage. ISL28023 draws an average current of just 800μA and is available in the space-saving 24 Ld QFN 4mm x 4mm package. These devices operate across the full industrial temperature range from -40°C to +125°C.
Features
- Bus voltage sense range from 0V to 60V
- Voltage gain error of 0.05%
- Current gain error of 0.05%
- Internal temperature sensor accuracy of +1.0°C
- High or low (RTN) side sensing
- Bidirectional current sensing
- Auxiliary low voltage channel
- ΔΣADC, 16-bit native resolution
- Programmable averaging modes
- Internal 3.3V regulator
- Internal temperature sense
- Over/under voltage and current fault monitoring with 500ns detection delay
- 8-bit voltage output DAC
- I²C/SMBus/PMBus interface that handles 1.2V supply
- 55 I²C slave addresses
Applications
- Data processing servers
- DC power distribution
- Telecom equipment
- Portable communication equipment
- DC/DC, AC/DC converters
- Many I²C DAC and ADC with alert applications
Block Diagram
发布日期: 2014-08-08
| 更新日期: 2022-03-11
