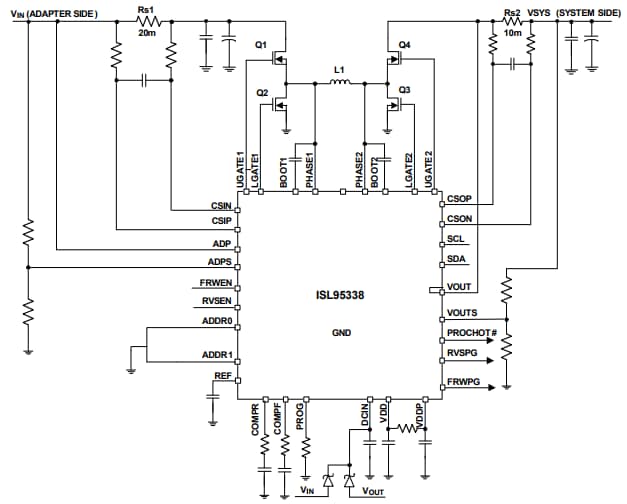
The Renesas Electronics ISL95338 Voltage Regulator is housed in a compact 4mm x 4mm TQFN-32 package ideal for use in space-constrained applications.
特性
- Bi-directional buck, boost, and buck-boost operation
- Input voltage range: 8V to 24V (no dead zone)
- Up to 20V output voltage
- Up to 1MHz switching frequency
- Programmable soft-start time
- LDO output for VDD and VDDP
- System status alert function
- Bi-directional internal discharge function
- Active switching for negative voltage transitions
- Bypass mode in both directions
- Forward mode enable
- Reverse mode enable
- OCP, OVP, UVP, and OTP protection
- SMBus and auto-increment I2C compatible
- 4mm x 4mm TQFN-32 package
- Pb-free and RoHS compliant)
应用
- 平板电脑
- 超极本
- 移动电源
- 移动设备
- USB-C
典型应用电路
发布日期: 2017-10-10
| 更新日期: 2022-07-06

