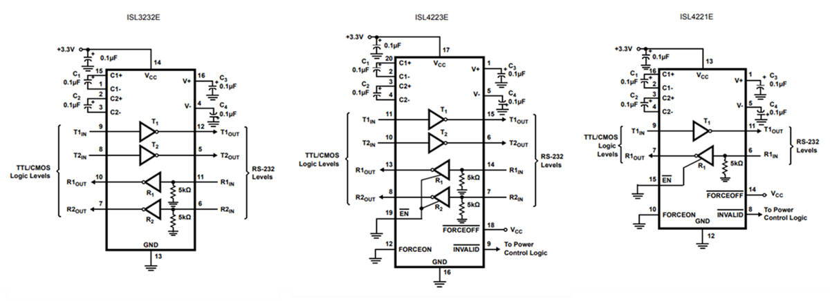
ISL4221E是一个单驱动器、单接收器器件,ISL3232E和ISL4223E是双驱动器、双接收器器件,采用5mmx5mm QFN封装,提供业界最小、功率最低的串行端口,适用于PDA和手持应用。ISL4221E和ISL4223E具有自动断电功能,可以关断片上电源和驱动器电路。当对任何接收器输入施加有效的RS-232电压时,ISL4221E和ISL4223E会自动上电。
目标应用包括PDA、掌上电脑和手持式产品,在这些产品中,低工作功耗甚至更低待机功耗至关重要。RS-232接口IC采用5mmx5mm四方扁平无引线 (QFN) 封装,设有小型低值电容器,确保节省电路板空间。5Mmx5mm QFN的电路板面积比20引线TSSOP小40%,几乎薄20%。
特性
- 采用近芯片级QFN (5mmx5mm) 封装,比20引线TSSOP小40%
- RS-232 I/O引脚ESD保护至±15kV (IEC61000)
- 在3V时符合EIA/TIA-232 和V.28/V.24规范
- RS-232兼容VCC = 2.7V
- 片上电压转换器仅需四个外部0.1µF电容器
- 手动和自动断电特性(ISL3232E除外)
- 接收器滞后,用于改进抑制噪声
- 保证的最低数据速率:250kbps
- 宽电源电压范围:单个+2.7V至+5.5V
- 断电状态下的低电源电流:150nA
- 无铅(符合RoHS指令)
应用
- 任何需要RS-232端口的空间受限系统
- 电池供电和便携式设备
- 手持式产品(GPS接收器、条形码扫描仪等)
- PDA和掌上电脑、数据线
- 蜂窝/移动电话、数码相机
典型工作电路
相关内容
发布日期: 2020-02-24
| 更新日期: 2023-05-25

