Renesas Electronics ISL80102/ISL80103线性稳压器在软启动引脚上设有外部电容器,可为需要小于电流限制的浪涌电流的应用提供调整功能。ENABLE功能支持将该元器件置于低静态电流关断模式。该线性稳压器采用亚微米BiCMOS工艺,可提供同类最佳的模拟性能和总体价值。
由于通过双极LDO负载,因此ISL80102/ISL80103 CMOS线性稳压器的静态电流显著降低,不仅效率高,而且封装占位面积更小。ISL80102/ISL80103采用10引线DFN封装。
特性
- 搭配陶瓷电容器可稳定工作
- 额定输出电流:2A和3A
- 输入电压范围:2.2V至6V
- 在整个线路、负载和TJ=-40°C至125°C内确保±1.8% VOUT精度
- 超低压差:120mV(3A时)(ISL80103)
- 非常快速的瞬态响应
- 出色的62dB PSRR
- 输出噪声:49µVRMS
- 电源良好输出
- 可调浪涌电流限制
- 短路和过热保护
- 采用10引脚DFN封装
应用
- 服务器
- 电信和网络
- 医疗设备
- 仪表系统
- 路由器和交换机
典型应用
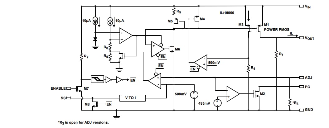
框图
发布日期: 2020-09-18
| 更新日期: 2022-03-11

