ISL8088具有用户可配置的强制PWM(脉冲宽度调制)模式和PFM(脉冲频率调制)/PWM模式。强制PWM模式运行可降低噪声和射频干扰,而PFM模式运行则可通过减少轻负载时的开关损耗来提高效率。在PFM工作模式下,两个通道的总静态电流仅为30µA,因此可实现较高的轻负载效率,从而最大限度增加电池寿命。
ISL8088设有1ms电源良好 (PG) 功能,用于监控上电时两个输出。关断时,ISL8088使输出电容器放电。其他特性包括内部数字软启动、电源序列使能、过流保护和热关断。
ISL8088采用3mmx3mm双扁平无引线 (DFN) 封装,最大高度为1mm。
特性
- 内部电流模式补偿
- 最高100%占空比,可实现最低压降
- 可选的强制PWM模式和PFM模式
- 外部同步高达4MHz
- 启动,带预偏置输出
- 禁用期间的软停止输出放电
- 内部数字软启动:2ms
- 电源良好 (PG) 输出,1ms延迟
- 封装类型:DFN-10
- 封装尺寸:3mm x 3mm x 1mm
应用
- DC-DC POL模块
- µC/µP、FPGA和DSP电源
- 插入式直流-直流模块,用于路由器和交换机
- 测试与测量系统
- 锂离子电池供电设备
- 条形码阅读器
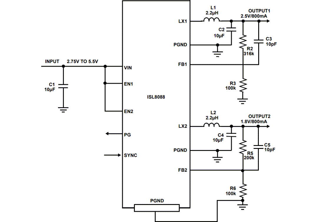
典型应用电路
发布日期: 2020-01-29
| 更新日期: 2024-04-22

