Renesas Electronics ISL81806EVAL1Z双相评估板

Renesas Electronics ISL81806EVAL1Z双相评估板采用优化用于E模式GaN FET的80V高压、双路同步降压控制器ISL81806。 该控制器提供有外部软启动、独立使能功能以及UV/OV/OC/OT保护。可编程开关频率范围为100kHz至2MHz,这有助于优化电感器尺寸,而强大的栅极驱动器可为降压输出提供高达20A电流。ISL81806EVAL1Z双相评估板设计用于大电流应用。所选FET和电感器可限制ISL81806EVAL1Z的额定电流。

特性

  • 宽输入范围:18V至80V
  • 在脉冲跳跃DEM工作模式下的高轻负载效率
  • 可编程软启动
  • 可选的DEM/PWM操作
  • 可选的CC/断续OCP保护
  • 支持软启动预偏置输出
  • PGOOD指示器
  • OVP、OTP和UVP保护
  • 输出反向偏置用来提高效率

应用

  • 电信
  • 服务器和数据中心
  • 汽车电子设备
  • 工业设备
  • 电源系统

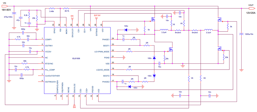
方框图

框图 - Renesas Electronics ISL81806EVAL1Z双相评估板
发布日期: 2023-12-12 | 更新日期: 2023-12-21