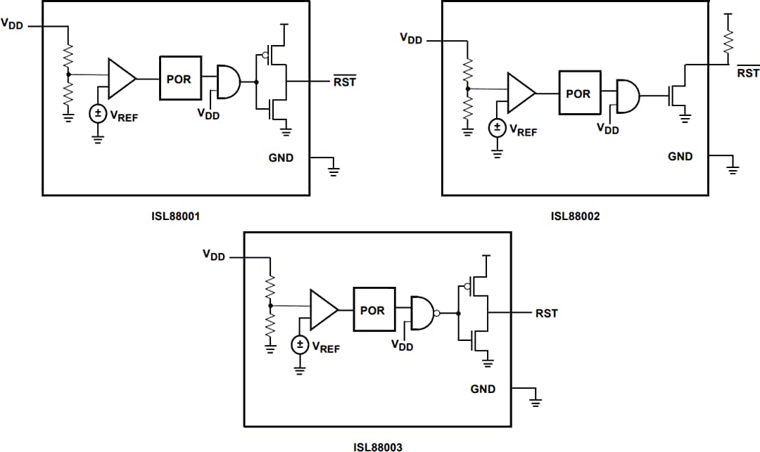
ISL88001、ISL88002和ISL88003具有1.8 V至5.0 V标准电源最常见的电压跳变点。其复位阈值电压精确至±1.2%以内,复位信号有效至1V。高电平有效和低电平有效复位输出可用于推挽和开漏配置。
ISL88001、ISL88002和ISL88003器件专门设计用于实现低功耗和高阈值精度,因此特别适合用于电子设备和便携式设备。
特性
- 单路电压监控器
- 固定电压选项支持精确监控+1.8 V、+2.5 V、+3.0 V、+3.3 V和+5.0 V电源
- 超低电源电流:160nA
- ±1.2%电压阈值精度
- 上电复位超时:190ms
- 复位信号有效低至VDD =1V
- 无需外部元件
- 不受电源瞬态影响
- 采用小型3引脚SC-70和SOT-23封装
- 引脚兼容MAX803、MAX809、MAX810
- 无铅,符合RoHS指令
应用
- 微处理器和微控制器系统
- 智能仪表
- 控制器
- 计算机系统
- 便携式和电池供电设备
- 手持设备
框图
典型应用电路
发布日期: 2020-01-29
| 更新日期: 2025-07-21

