Renesas Electronics ISL91107IR升降压稳压器
Renesas/Intersil ISL91107IR降压-升压稳压器是高集成度的降压-升压开关稳压器,可接受高于或低于稳定输出电压的输入电压。与其他降压-升压稳压器不同,这款稳压器可以在各种工作模式之间自动转换,而没有显著的输出干扰。该器件能够提供高达2A的输出电流(PVIN = 2.8V,VOUT = 3.3V),并具有出色的效率,这得益于其完全同步的4开关架构。另外,无负载静态电流仅为45μA,也能在轻负载条件下优化效率。ISL91107IR设计用于独立应用,可通过外部电阻分压器支持3.3V固定输出电压或可变输出电压。通过外部电阻分压器可支持低至1V或高达5.2V的输出电压。The Renesas Electronics ISL91107IR Buck-Boost Regulator is housed in a compact 3mm x 4mm TQFN package ideal for space-constrained applications.
特性
- 接受高于或低于稳定输出电压的输入电压
- 可在降压和升压模式之间自动、无缝转换
- 输入电压范围:1.8V至5.5V
- 输出电流:高达2A(PVIN = 2.8V,VOUT = 3.3V)
- 效率高达96%
- 45μA 静态电流最大限度地提高了轻负载效率
- 2.5MHz 开关频率最大限度地减少了外部元件尺寸
- 可选强制PWM模式
- 针对短路、过热和欠压情况的全面保护
- 小尺寸3mm x 4mm TQFN封装
应用
- 智能手机和平板电脑
- 无线通信设备
- 光学模块网络设备
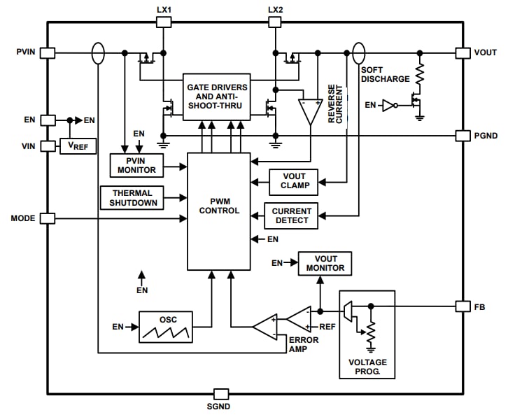
框图
发布日期: 2017-03-07
| 更新日期: 2022-06-20
