ISL9113是一款内部补偿、完全集成式同步转换器,经优化实现了高效率以及极少数量的外部元件。该器件在轻负载条件下进入跳跃模式,仅消耗20μA的静态电流,从而可在轻负载下实现更高效率,并尽量延长电池寿命。ISL9113同步升压转换器采用8引脚DFN封装和6焊球WLCSP封装。
特性
- 在典型工作条件下,效率高达95%
- 输入电压范围:0.8V至4.7V
- 开关频率范围:1.5MHz至2.0MHz
- 输出电流:高达500mA(VBAT = 3.0V,VOUT = 5.0V)
- 低静态电流 (IQ):20μA(典型值)
- 逻辑控制关断 (IQ < 1μA)
- 固定5V、5.1V电压或可调输出电压
- 1.2V EN高逻辑
- 关断期间的输出断开
- 在轻负载条件下进入跳跃模式
- 欠压闭锁
- 故障保护:OVP(仅限ADJ型号)、OTP、短路
- 工作温度范围:-20°C至+85°C
- 封装选项
- DFN-8 (2mm x 2mm)
- WLCSP-6 (0.8mm x 1.36mm)
应用
- 便携式HDMI
- USB-OTG
- 智能手机
- 平板电脑和移动互联网设备
ISL9113ERAZ框图
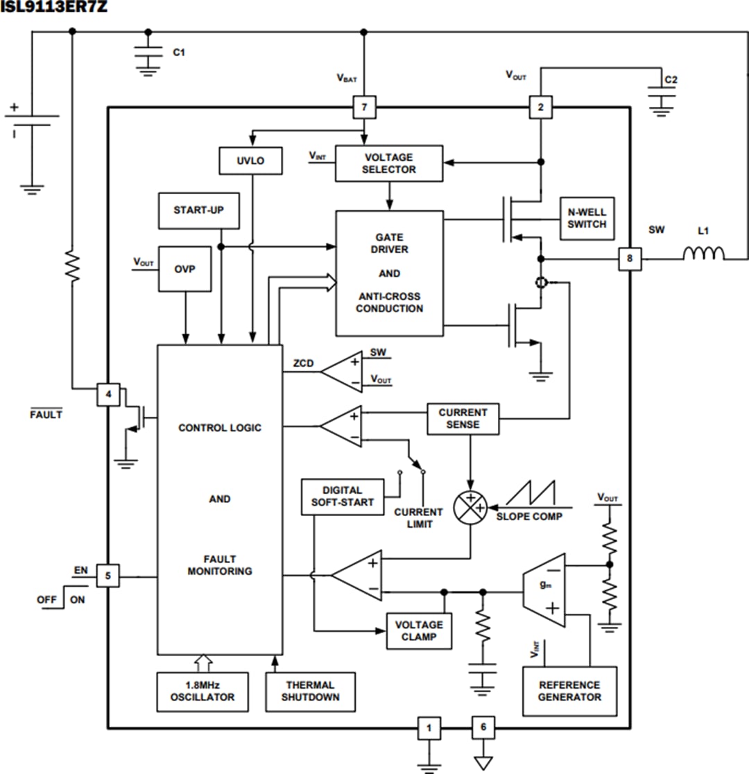
ISL9113ER7Z框图
ISL9113ERAZ应用电路
ISL9113ER7Z应用电路
发布日期: 2019-10-04
| 更新日期: 2023-10-13

