ISL9120能够提供高达800mA的输出电流(VIN = 2.5V,VOUT = 3.3V),并具有出色的效率,这得益于其自适应电流限制脉冲频率调制 (PFM) 控制架构。
ISL9120设计用于独立应用,可通过外部电阻分压器支持3.3V固定输出电压或可变输出电压。如果不需要稳压,则可以选择强制旁路节能模式。在强制旁路模式下,ISL9120在整个工作温度范围内消耗的电流小于3.5μA。
ISL9120仅需一个电感器和极少外部元件。ISL9120的外形极其小巧,因此非常适合用于构建物联网的联网设备,包括可穿戴设备、智能手机、智能恒温器和销售点设备。
特性
- 接受高于或低于稳定输出电压的输入电压
- 自动旁路模式功能
- 可在降压和升压模式之间自动、无缝转换
- 宽输入电压范围:1.8V至5.5V
- 可选强制旁路节能模式
- 自适应多电平限流方案,可在低电流和高电流下优化效率
- 输出电流:高达800mA(VIN = 2.5V,VOUT = 3.3V)
- 效率高达98%
- 41μA静态电流最大限度地提高了轻负载效率
- 针对过热和欠压情况的全面保护
- 紧凑型1.41mm x 1.41mm WLCSP和3mm x 3mm TQFN封装选项
- 无铅,符合RoHS指令
应用
- 智能手机
- 平板电脑
- 智能恒温器
- 可穿戴设备
- 健康与健身
- 销售点终端
视频
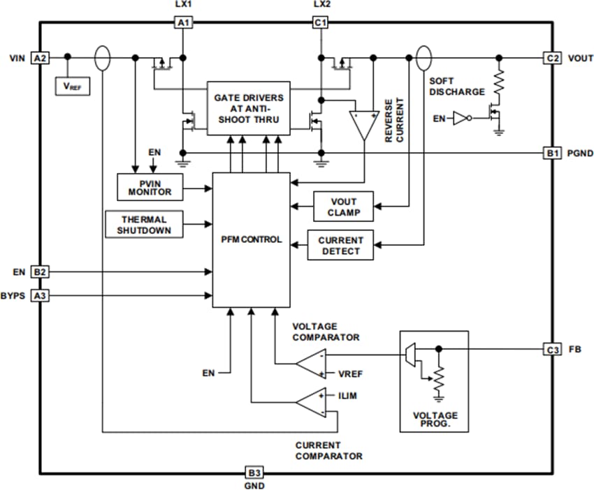
框图
典型应用图
发布日期: 2018-07-05
| 更新日期: 2023-02-09

