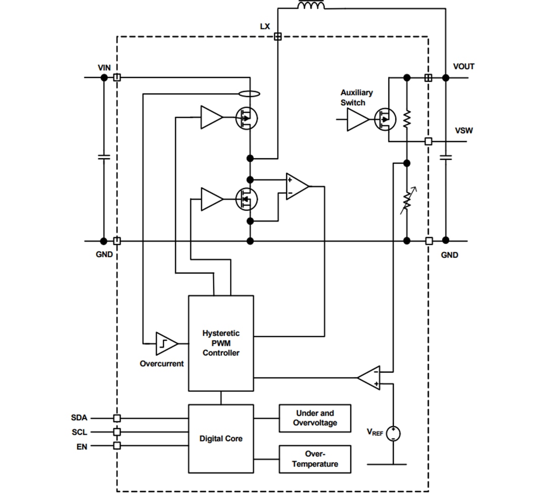
ISL9123在输入电压接近输出电压的情况下具有自动旁路功能。除了自动旁路功能外,如果不需要稳压,则可以选择强制旁路节能模式。使用I2C接口总线可访问强制旁路节能模式。
ISL9123能够提供高达600 mA的输出电流 (VIN = 3.6 V,VOUT = 1.8 V) 并具有出色的效率,这得益于其自适应频率迟滞控制架构。
ISL9123设计用于独立应用,支持上电复位 (POR) 时的默认输出电压。在POR之后,输出电压可通过I2C接口总线在0.4V至5.375V范围内调整输出电压。该器件仅需一个EIA 0603尺寸的电感器和两个外部电容器。
特性
- 静态电流:950nA
- 效率:80%(10µA负载时)
- 峰值效率:97%
- 输入电压范围:1.8V至5.5V
- 输出电压范围:0.4 V至5.375 V
- 输出电流:高达600mA (VIN = 3.6 V, VOUT = 1.8 V)
- 可选择的强制和自动旁路节能模式
- PFM和PWM模式,无缝转换
- 超声波模式,用于声学噪声抑制
- I2C控制和电压调节
- 迟滞性控制器
- 工作温度范围:-40°C至+85°C
- 小型1.8mm x 1.0mm WLCSP8封装
- 符合RoHS指令
应用
- 智能手表和腕带装置
- 无线耳机
- 物联网 (IoT) 设备
- 水表、燃气表和油表
- 便携式医疗设备
- 助听器
方框图
典型应用电路
发布日期: 2020-07-07
| 更新日期: 2025-06-25

