ISL9301使用单独的电源路径为系统负载供电并为电池充电。借助该特性,系统可以采用完全放电的电池立即运行。借助该特性,还可在电池充满时终止充电,同时继续为系统提供输入源,从而最大限度地缩短了不必要的充电/放电周期并延长了电池寿命。
借助两个指示引脚(PPR或CHG),可轻松连接到微处理器或LED。
ISL9301采用10引脚DFN封装,不含铅并符合RoHS指令。
特性
- 适用于单节锂离子/锂聚合物电池的完整充电器
- 电源路径管理可优化充电和系统电流
- 基于实际充电电流的智能超时间隔
- 集成的断开开关可断开电池
- 充电器输出电压精度:1%
- 可编程充电电流
- 可编程终止充电电流
- 用于热保护的充电电流热折返
- 针对完全放电电池的涓流充电
- VIN引脚上的最大电压为28V
- 电源状态和充电指示
- 环境温度范围:-40°C至+85°C
- 封装类型:DFN-10
- 封装尺寸:3mm x 3mm
- 无铅,符合RoHS指令
应用
- 手机
- BLUETOOTH®设备
- 独立式充电器
- 其他手持式设备
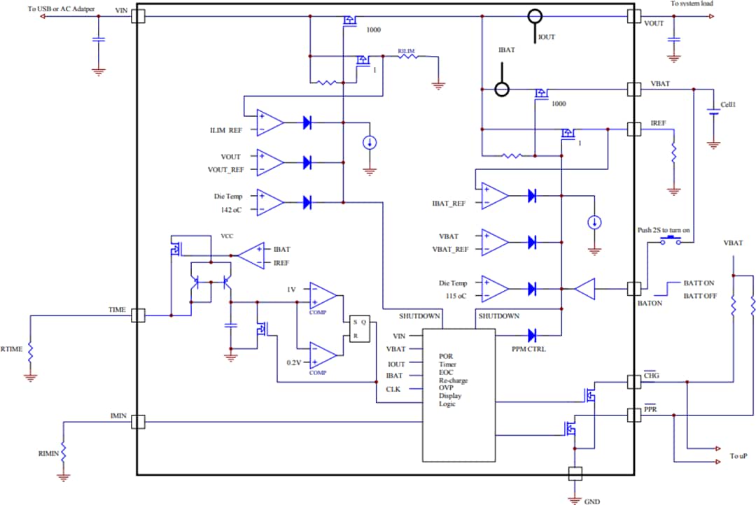
框图
典型应用电路
发布日期: 2019-10-03
| 更新日期: 2023-10-13

