在轻负载时,RAA210030电源模块可配置为脉冲频率调制 (PFM) 模式或强制脉冲宽度调制 (FPWM) 模式。FPWM模式可降低噪声和射频干扰,而PFM模式可通过降低轻负载时的开关损耗来提高效率。典型应用包括电信、工业、光学和医疗设备、负载点转换、MCU、MPU、DSP和FPGA。
特性
- 3A完整电源:
- 集成控制器、栅极驱动器、MOSFET和电感器
- 可调输出电压:
- 在线路、负载和温度范围内低至0.6V且具有±1.5%的精度
- 效率最高可达95%
- 默认2MHz电流模式控制操作:
- 电阻可调:500kHz至4MHz
- 外部同步高达4MHz
- 100%占空比
- 输入电压范围:2.7V至5.5V
- 专用启用引脚和电源良好状态标志
- 内部软启动时间:1ms
- 可选PFM或FPWM模式
- 软停止输出放电
- UVLO、OCP、负OCP、OVP和OTP
- OCP/短路保护(SCP)打嗝模式
- 紧凑型符合RoHS标准的3mm×3mm×1.08mm(1.15mm最大值)DFN嵌入式层压板封装
特性
- 负载点转换
- MCU、MPU、DSP和FPGA
- 电信、工业、光学和医疗设备
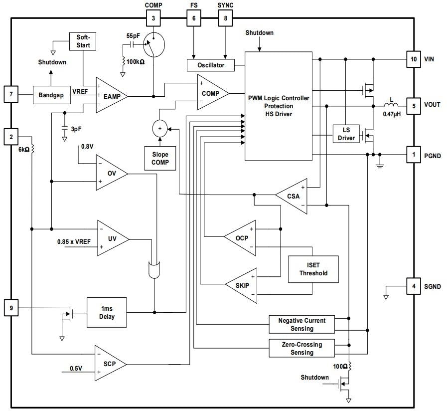
框图
典型应用电路
发布日期: 2023-05-19
| 更新日期: 2023-05-19

