Renesas Electronics RAA211230同步降压稳压器

Renesas Electronics RAA211230同步降压稳压器是一款集成式24V、3A开关稳压器,带电流模式恒定导通时间 (COT) 控制。该稳压器具有400µA静态电流、0.765V基准电压(精度为2%)以及0.8ms内部软启动时间。RAA211230开关稳压器集成了高侧 (85mΩ) 和低侧 (45mΩ) MOSFET。该降压稳压器提供全面保护,包括输入欠压闭锁 (UVLO)、过流保护 (OCP)、输出欠压保护 (OUVP) 和过热保护 (OTP)。  典型应用包括工业电源、通用、嵌入式系统和I/O电源。 

特性

  • 输入电源电压范围:4.5V至24V
  • 高达3A输出电流
  • 集成高侧 (85mΩ) 和低侧 (45mΩ) MOSFET
  • 400μA静态电流
  • 最短导通时间:60ns,最短关断时间:275ns
  • 0.765V参考电压与2%精度
  • 轻负载条件下的PFM模式
  • 电流模式恒定导通时间 (COT) 控制,带内部补偿
  • 内部0.8ms软启动时间
  • 保护:
    • 低侧过流 (LSOC) 限值
    • 输入欠压锁定 (UVLO)
    • 过热保护 (OTP)
    • 输出欠压保护 (OUVP) ,具有断续模式
  • 准确的EN门限
  • 6 LD TSOT23封装

应用

  • 一般用途
  • 工业电源
  • 嵌入式系统
  • I/O电源

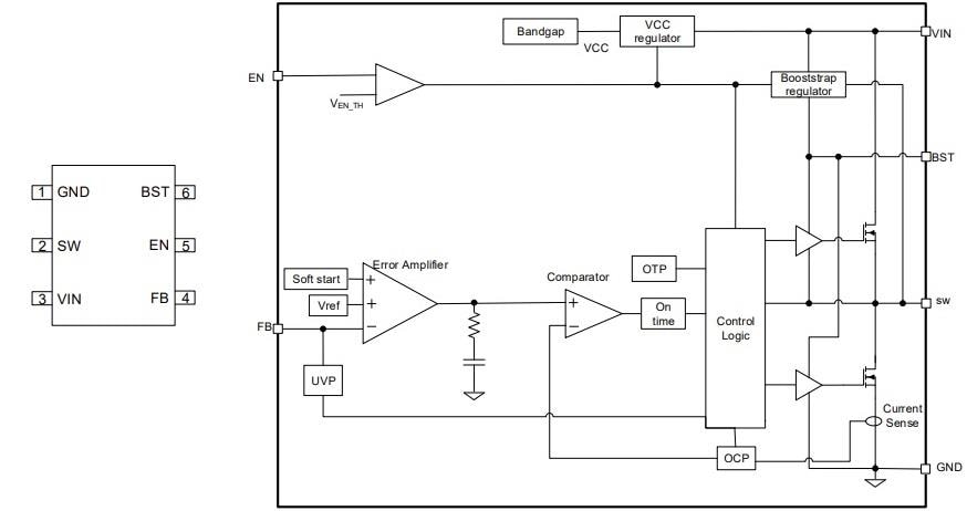
功能框图

框图 - Renesas Electronics RAA211230同步降压稳压器

典型应用电路图

应用电路图 - Renesas Electronics RAA211230同步降压稳压器
发布日期: 2023-12-13 | 更新日期: 2023-12-19