RAA212422降压稳压器仅在PWM模式下工作,具有100%占空比,可降低噪声敏感性和射频干扰。这些降压稳压器采用3mm x 6mm TDFN塑料封装,工作温度范围为-40°C至125°C。典型应用包括工业控制、分布式电源、医疗设备、云基础设施、电缆调制解调器、FPGA电源和液晶面板。
特性
- 宽VIN降压稳压器:
- 3V至40V输入电压,输出电流为1.1A
- 500kHz内部固定频率或300kHz至2MHz可调节开关频率
- 内部或外部软启动
- 低VIN降压稳压器:
- 2.7V至5.5V输入电压,输出电流为1.5A
- VOUT范围:0.6V至VIN
- 固定开关频率:1MHz
- 同步工作,实现高效率
- 集成高侧和低侧MOS器件
- 内部或外部补偿选项
- 电源良好和使能功能
- 热关断
应用
- 工业控制
- 医疗设备
- 便携式仪器仪表
- 分布式电源
- 云基础设施
- 通用负载点DC/DC
- 机顶盒和电缆调制解调器
- FPGA电源
- DVD
- 硬盘驱动器
- 液晶面板和电视
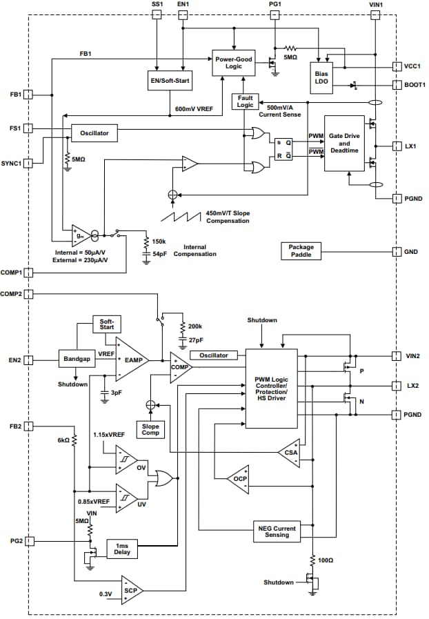
框图
典型应用电路
发布日期: 2019-01-11
| 更新日期: 2023-06-13

