Renesas Electronics RAA214401线性稳压器

Renesas Electronics  RAA214401线性稳压器在3.3V固定输出电压下工作,具有宽输入电压范围,输出电流高达150mA。该稳压器具有超低静态电流。适合用于常开和不间断应用。该器件在宽输入电压范围(1mA负载时4.5V至40V)下运行,具有出色的线路和负载调节性能。它具有集成的故障保护功能,例如过热关断(OTSD)和短路电流限制。

特性

  • 宽输入电压范围(4.5V至40V,1mA 负载时)
  • 超低静态电流:3.6µA
  • 高输出电压精度
  • 出色的线路和负载调节
  • 与2.2µF至200µF MLCC输出电容器稳定工作
  • 集成故障保护机制,包括热 关断和电流限制
  • SOT23封装,结构紧凑,性价比高。

应用

  • 常开电池供电设备
  • MCU待机电源
  • 电表
  • 笔记本电脑和平板电脑
  • 便携式模块和电器

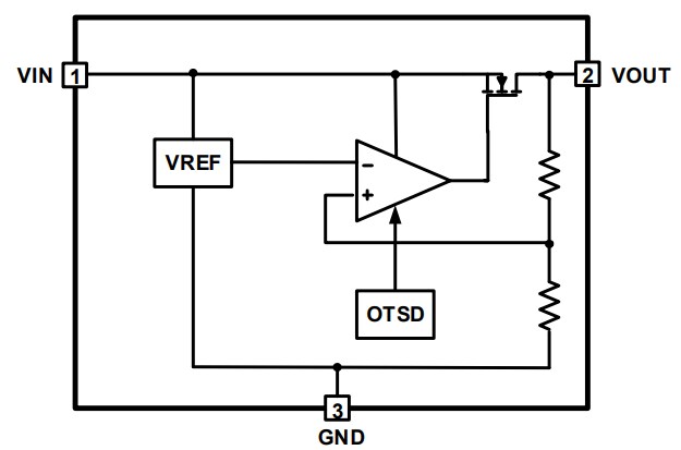
框图

框图 - Renesas Electronics RAA214401线性稳压器
发布日期: 2021-09-01 | 更新日期: 2023-07-14