交流/直流降压稳压器可实现高达80%的效率,并通过内置频率抖动降低EMI噪声频谱。该降压稳压器采用小型7 Ld SOIC封装。典型应用包括家用电器、计量和工业控制、偏置电源、家居自动化、物联网和传感器。
特性
- 超低待机功耗 (<15mW)
- 无可闻噪声
- 低静态电流(<75 µA)
- 可编程脉冲频率调制(PFM)可优化COUT,以满足各种待机功率要求
- 保护特性:
- 短路保护(SCP)
- 过载保护(OLP)、
- 过压保护 (OVP)
- 开路反馈保护
- 过热保护(OTP)
- 低EMI,频率抖动
- 3.3 V 输出电压
- 7引脚SOIC封装
- 连续功耗:1W(TA =25°C)
- 漏极(源极)电压:-0.3V至700V
- 最高存储温度范围:-60°C至150°C
应用
- 家用电器
- 家居自动化、物联网和传感器
- 计量和工业控制
- 偏置功率
典型应用电路图
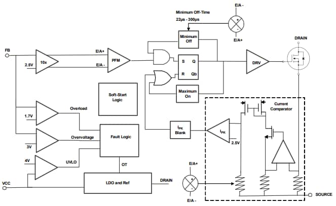
方框图
视频
发布日期: 2024-02-12
| 更新日期: 2024-04-25

