Renesas Electronics RAA223011 700V非隔离交直流降压稳压器
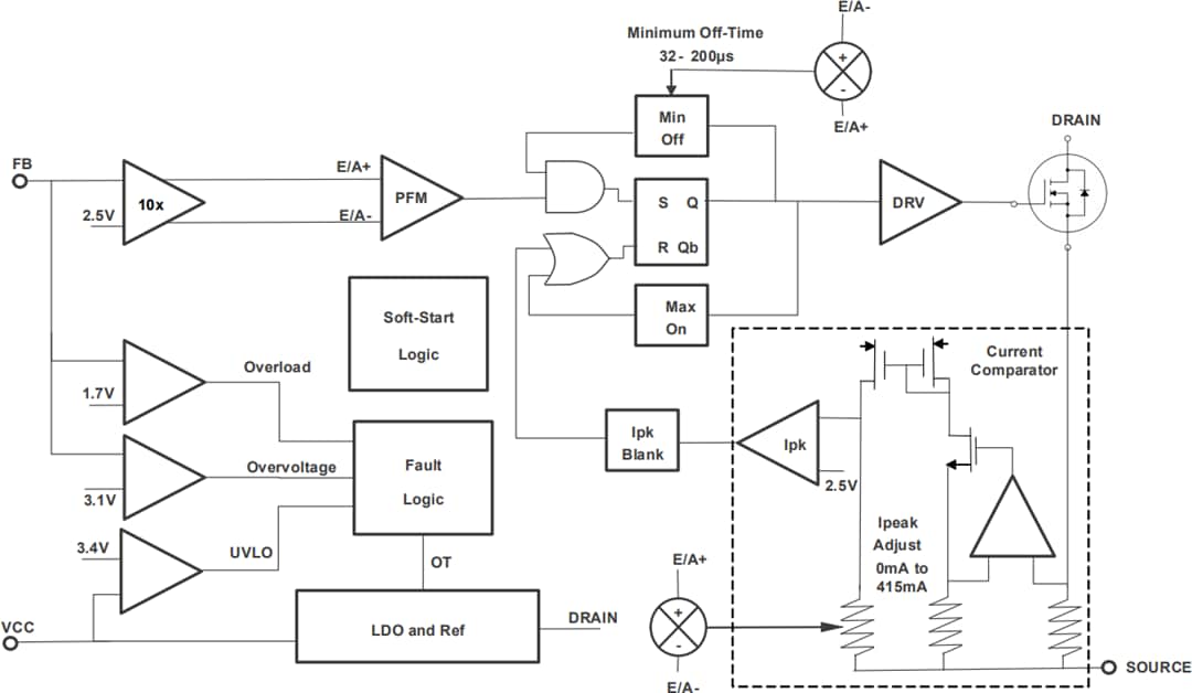
Renesas Electronics RAA223011 700V非隔离交流-直流降压稳压器具有超低待机功耗和集成700V MOSFET,够提供高达4.0W输出功率功率。它支持低至3.3V输出电压。 RAA223011提供恒定关断时间控制用于重负载,还提供脉冲频率调制 (PFM) 用于轻负载运行。恒定关断时间控制开关频率,高于约30kHz的可闻频率。消除了任何潜在的可闻噪声,同时具有出色的轻负载效率和超低功耗(空载时<10mW)效率高达80%。RAA223011还具有内置频率抖动功能,可进一步降低EMI噪声。RAA223011具有输入掉电保护功能(可防止输入电路在低输入电压时出现过流)以及针对输出故障条件(例如短路、过载和开路反馈)的断续保护功能。
Renesas Electronics RAA223011 700V非隔离式交流-直流降压稳压器有SOIC-7、SOIC-8和TSOT23-5封装可供选择。
特性
- 集成700V MOSFET
- <10mW的超低待机功耗
- 无可闻噪声
- <100μA的低静态电流
- 输出功率:高达4.0W
- 输出电压:低至3.3V
- 低EMI,频率抖动
- 可编程PFM可优化COUT,以满足各种待机功率要求
- 保护特性
- 短路保护(SCP)
- 过载保护(OLP)、
- 开路反馈 保护
- 过热保护 (OTP)
- SOIC-7、SOIC-8和TSOT23-5封装选项
- 符合RoHS标准
应用
- 家用电器
- 家居自动化、IoT以及传感器
- 计量和工业控制
- 偏置功率
文档
视频
框图
典型应用电路
引脚指示
发布日期: 2021-06-23
| 更新日期: 2023-08-14
