Renesas Electronics RAA223012 700V非隔离式交流-直流降压稳压器
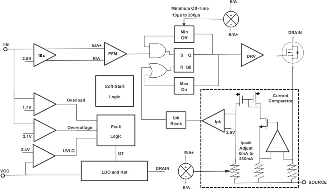
Renesas Electronics RAA223012 700V非隔离式交流-直流降压稳压器具有超低待机功耗和集成的700V MOSFET,能够提供高达2.5W输出功率。它支持低至3.3V输出电压。RAA223012提供恒定关断时间控制用于重负载,提供脉冲频率调制 (PFM) 用于轻负载运行。恒定关断时间控制开关频率,高于约50kHz的可闻频率。PFM消除了任何潜在的可闻噪声,同时具有出色的轻负载效率和超低功耗(空载时<10mW)。效率高达75%。RAA223012还具有内置频率抖动功能,可进一步降低EMI噪声。RAA223012具有输入掉电保护功能(可防止输入电路在低输入电压时出现过流)以及针对输出故障条件(例如短路、过载和开路反馈)的断续保护功能。
Renesas Electronics RAA223012 700V非隔离式交流-直流降压稳压器采用SOIC-8和TSOT23-5封装选项。
特性
- 集成700V MOSFET
- 超低待机功耗:<10mW
- 无可闻噪声
- 低静态电流:<100μA
- 输出功率:高达2.0W
- 输出电压:低至3.3V
- 低EMI,频率抖动
- 可编程PFM可优化COUT,以满足各种待机功率要求
- 保护特性
- 短路保护 (SCP)
- 过载保护 (OLP)
- 开路反馈保护
- 过热保护 (OTP)
- SOIC-8和TSOT-23-5封装选项
- 符合RoHS指令
应用
- 家用电器
- 家居自动化、物联网和传感器
- 计量和工业控制
- 偏置功率
文档
视频
框图
典型应用电路
引脚分配
发布日期: 2021-06-23
| 更新日期: 2022-03-11
