RAA223181具有独特的短时间重型负载工作模式,可在编程时间内提供高达12W输出功率。借助该特性,智能电表电源可在正常功率水平下设计,不会过度设计用于传输模式下2倍功率,从而大幅降低系统成本。
RAA223181还具有高性价比特性,用于高于265VAC输入电压,其中桥式整流器后通常需要两个堆叠400V电解电容器。RAA223181仅使用一个400V电容器。该器件可检测过压,将直流总线的输入电容器与MOSFET断开,并停止开关。该特性可降低昂贵的高压电解电容器的成本。
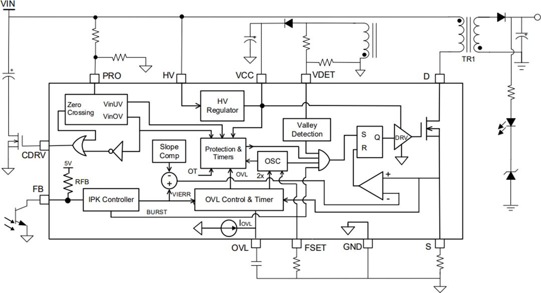
此外,RAA223181采用谷值开关技术,可降低开关损耗,并提高高温运行时的热性能。该器件还具有输入掉电保护、输出过载、短路、VccUV、VccOV、VinUV、峰值电流限制、一次侧短路和 过热保护等特性。
Renesas Electronics RAA223181 900V离线反激式稳压器采用SO16-13封装,工作温度范围为-40°C至+125°C。
特性
- 反激式稳压器,集成900V 10Ω MOSFET
- 单个400V输入电容器,用于高达450VAC输入
- 重负载运行时频率增加一倍(高达12W),可编程持续时间<100ms
- 轻负载下突发模式工作
- 谷值开关,可降低开关损耗
- 可编程恒定频率DCM运行(推荐范围: 50kHz至100kHz)
- 保护特性包括短路保护 (SCP)、过载保护 (OLP)、输入欠压闭锁 (VinUV)、输入OVP、VCC过压保护 (VccOV)、VCC欠压闭锁 (VccUV) 和过热保护 (OTP)
- 工作温度范围:-40°C至+125°C
- SO16-13封装
应用
- 智能电表
- 大家电
- 工业控制
框图
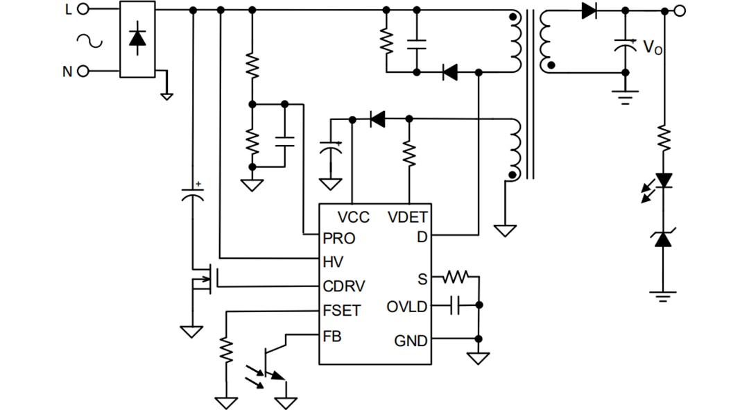
典型反激式电路
发布日期: 2022-03-16
| 更新日期: 2022-07-14

