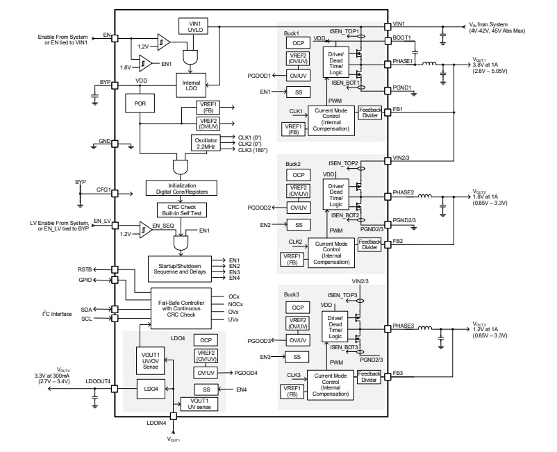
Renesas RAA271082车用PMIC演示ASIL-D ISO-26262的开发过程,设计用于满足ASIL-B设备指标。RAA271082集成了用于OV/UV监视器的第二个禁带参考,集成了内置上电自检、独立OV/UV监控,以及对内部寄存器和I2C通信的连续CRC错误校验。
该器件提供高密度功率解决方案,只需要很少的外部组件和极小的板空间。该PMIC提供了一套广泛的功能集,其配置使用了内部一次性可编程 (OTP) 存储器。几乎所有器件选项,例如各输出电压选择、功率排序、OV/UV阈值,均是内部配置的,不需要外部组件进行选择。该稳压器还提供了内部补偿。降压器是同步的,实现了高效率,并且它们可以在需要高环境温度的恶劣环境中运行。
RAA271082装在4mm×4mm、24引脚阶梯切割QFN (SCQFN) 封装中,采用裸露焊盘提高了热性能。该器件符合AEC-Q100 1级标准,具有-40°C至+125°C环境温度范围和在-40°C至+150°C结温范围内标定的电气规格参数。
特性
- ASIL-D ISO26262开发流程
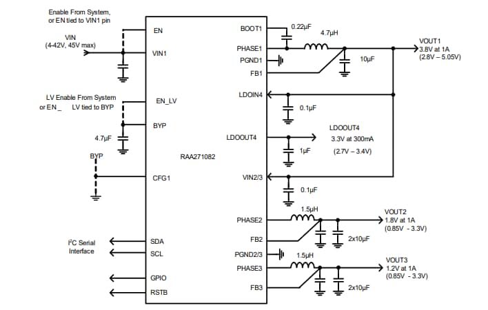
- VIN工作电压范围:4.0V至42V,启动电压范围:4.5V至 42V
- 固定开关频率:2.2MHz,可选伪随机扩频
- 三个带内部补偿的同步降压器和一个LDO
- Buck1输出范围:2.8V至5.05V,高达1A
- Buck2/3输出范围:0.85V至3.3V,高达1A
- LDO4输出范围:2.7V至3.4V,高达300mA
- OTP UV/OV阈值:±4%、±6%、±8%和±12%
- OTP上电/掉电序列和延迟
- Buck2、Buck3和LDO4可选输出放电
- 可配置的GPIO引脚
- 双EN引脚
- 符合AEC-Q100标准1级,温度范围:-40°C至+125°C (TJ = +150°C)
- 保护
- 输入电压UVLO
- 输出OV/UV
- 内部和输出LDO过流保护
- 过热关断
- 功能安全
- 上电内置自检 (BIST)
- 双带隙/参考链
- 独立UV/OV检测路径,用于Buck1输出
- 可配置窗口看门狗定时器 (WWDT)
- OTP影子寄存器的连续CRC检查
- CRC保护的I2C通信
- 可配置的故障管理器
应用
- 驱动器监控摄像头
- 汽车后视和环视高清摄像头
- 电池管理系统微控制器PMIC
- 区和域控制器微控制器PMIC
- 网关单元微控制器PMIC
典型应用原理图
框图
发布日期: 2022-11-21
| 更新日期: 2023-06-20

