Renesas Electronics RZ/G2L和RZ/G2LC评估板套件包括模块板 (SOM) 和载板。载板通常用于根据SMARC v2.1标准编写的RZ/G2LC、RZ/G2UL和RZ/V2L模块 (SOM)。该套件在器件之间实现了无缝灵活的评估解决方案。
特性
- Cortex-A55双核,Cortex-M33,非安全
- BGA551引脚,15平方毫米尺寸,0.5mm间距
- 载板
- FFC/FPC连接器,用于与相机模块的高速串行接口连接
- 通过DSI/HDMI转换模块转换的Micro-HDMI连接器,用于与数字视频模块的高速串行接口连接
- Micro-AB插座(通道0:USB2.0 OTG)和A插座(通道1:USB2.0主机),用于连接USB接口
- RJ45连接器,用于通过以太网进行软件开发和评估
- 音频编解码器,用于音频系统的高级开发
- 音频插孔,用于连接音频接口
- CAN连接器,用于连接CAN总线接口
- Micro-AB插座,用于连接异步串行端口接口
- microSD卡插槽和两个PMOD插槽,用作RZ/G2L外设功能的接口
- USB Type-C插座,支持USB PD标准,可作电源用途
概览
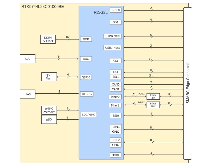
框图
布局元件
发布日期: 2021-11-29
| 更新日期: 2022-05-12

