跳到主内容
免费电话: 400-821-6111
TTI Family of Specialists旗下成员
|
联系Mouser (上海) 免费电话: 400-821-6111
|
反馈
更改位置
中文
English
¥ RMB
中国
请确认您选择的货币:
人民币
国际贸易术语:DDP
所有价格均
包括
关税和海关费用。
大多数订单满¥300 (RMB)即可
免运费
。
贸泽电子 Mouser Electronics - 半导体和电子元器件代理商
全部
过滤搜索
全部
EMI/RFI 器件
MOSFET
二极管与整流器
工业自动化
工具与耗材
工程技术开发工具
开关
内存和数据存储器
计算
电位器
电阻器
电线与电缆
电容器
电感器
电路保护
电源
半导体
机壳产品
压敏电阻
光电子产品
传感器
连接器
变压器
测试与测量
热敏电阻
热管理产品
继电器
晶体管
嵌入式处理器和控制器
嵌入式解决方案
集成电路 - IC
频率控制器和定时装置
微控制器 - MCU
过滤搜索
全部
EMI/RFI 器件
MOSFET
二极管与整流器
工业自动化
工具与耗材
工程技术开发工具
开关
内存和数据存储器
计算
电位器
电阻器
电线与电缆
电容器
电感器
电路保护
电源
半导体
机壳产品
压敏电阻
光电子产品
传感器
连接器
变压器
测试与测量
热敏电阻
热管理产品
继电器
晶体管
嵌入式处理器和控制器
嵌入式解决方案
集成电路 - IC
频率控制器和定时装置
微控制器 - MCU
打开建议
库存量
RoHS
产品
新品速递
LED照明元件
工业自动化
工具与耗材
工程工具
无源元件
内存和数据存储器
电线与电缆
电路保护
电源
半导体
机电产品
机壳产品
光电子产品
传感器
连接器
测试与测量
热管理产品
射频与无线产品
嵌入式解决方案
查看所有产品
制造商
服务和工具
技术资源
帮助
菜单
帐户和订单
登录
新客户?
从这里开始
订单历史
登录
新客户?
从这里开始
按类别
购买新产品
查看所有新品
开发工具
嵌入式解决方案
半导体
光电子产品
电路保护
无源元件
传感器
连接器
电线与电缆
机电产品
热管理产品
电源
机壳产品
测试与测量
工具与供应
主页
产品
新品速递
制造商
服务和工具
技术资源
帮助
联系我们
主菜单
所有产品类别
所有产品类别
LED照明元件
工业自动化
工具与耗材
工程工具
无源元件
内存和数据存储器
电线与电缆
电路保护
电源
半导体
机电产品
机壳产品
光电子产品
传感器
连接器
测试与测量
热管理产品
射频与无线产品
嵌入式解决方案
购物车包含定期发货商品
制造商
制造商编号:
数量
总价(含13%增值税)
制造商零件编号
制造商:
描述:
数量:
购物车小结
* 您的购物车包含错误。
查看购物车
未结余额指根据您选择的付款方式目前应当支付而尚未支付的所有费用。
大多数订单满¥300 (RMB)即可
免运费
。
继续购物
查看购物车
* 您的购物车包含错误。
不再显示,直接进入购物车。
主页
新品速递
制造商新动向
ROHM Semiconductor
Nano Cap™ 650V GaN HEMT功率级IC - ROHM
返回ROHM Semiconductor
ROHM Semiconductor Nano Cap™ 650V GaN HEMT功率级IC
放大
查看详情
ROHM Semiconductor详情
ROHM Semiconductor Nano Cap™ 650V GaN HEMT功率级IC设计用于要求苛刻的电子系统。这些IC将高功率密度和效率完美结合。该器件集成了650V增强型GaN HEMT和硅驱动器。ROHM Semiconductor Nano Cap 650V GaN HEMT功率级IC非常适用于工业设备、电源、桥式拓扑和适配器等应用。
特性
毫微电容集成输出可选5V LDO
为工业应用提供长期支持产品
VDD引脚具有
宽工作电压范围
IN引脚电压的宽工作范围
低
VDD静态
电流、低工作电流
低传播延迟
高dv/dt抗噪性
可调栅极驱动器强度
电源良好信号输出
VDD UVLO保护
热关断保护
应用
工业设备
电源与大功率密度
高效需求
桥式拓扑,如图腾柱PFC等
LLC电源
适配器
视频
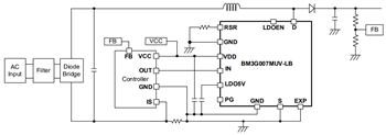
典型应用电路
其他资源
EcoGaN™功率级IC有助于减小尺寸,降低损耗
650V EcoGaN™功率级IC革命性地改变了交流-直流电源电路
开发工具
ROHM Semiconductor 650V GaN HEMT功率级评估板
用于评估650V氮化镓HEMT功率级IC。
Learn More
关于ROHM Semiconductor 650V GaN HEMT功率级评估板
View Products
与ROHM Semiconductor 650V GaN HEMT功率级评估板相关
ROHM Semiconductor BM3G005MUV-EVK-003 评估套件
紧凑高效的平台,设计用于评估 BM3G005MUV 650V GaN功率级IC。
Learn More
关于ROHM Semiconductor BM3G005MUV-EVK-003 评估套件
View Products
与ROHM Semiconductor BM3G005MUV-EVK-003 评估套件相关
信息图
查看完整信息图
放大
查看详情
ROHM Semiconductor详情
快速链接
特性
应用
视频
典型应用电路
其他资源
开发工具
信息图
返回顶部
ROHM Semiconductor
发布日期: 2023-07-19 | 更新日期: 2025-05-20