ROHM工业产品
特性
- 准谐振AC-DC转换器
- 内置1700V/4A/1.12Ω(典型值)碳化硅MOSFET
- 低EMI
- 降频功能
- 突发模式下以轻负载运行
- 每周期过流保护电路
- 过压保护功能
- VCC过载保护功能
- VCC欠压锁定保护
- 软启动功能
应用
- 通用变频器
- 交流伺服器
- 可编程逻辑控制器 (PLC)
- 工业设备电源
- 家用电器
- 制造设备
- 交流适配器
- 机器人
- 工业照明
规范
- 低待机电流消耗:19µA
- 2000μA正常工作电流(典型值)
- 500µA突发工作电流(典型值)
- 工作电源电压范围
- 15V至27.5V (VCC)
- 漏级电压:1700V(最小值)
- 工作频率:120kHz(典型值)
- 封装选项
- 10mm x 4.5mm x 25.6mm TO220-6M
- 10.18mm x 15.5mm x 4.43mm TO263-7L
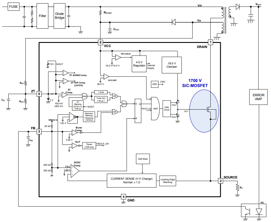
框图
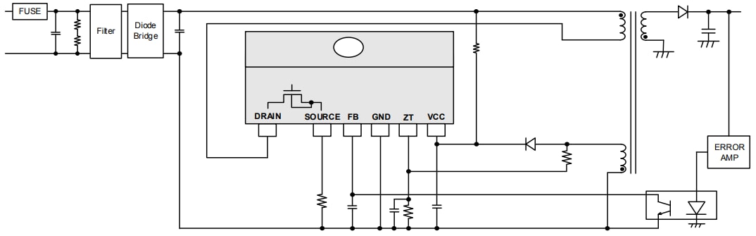
典型应用电路图
发布日期: 2019-05-16
| 更新日期: 2024-01-23
