特性
- 符合 AEC-Q100
- 4.5V至5.5V栅极驱动器电压范围
- 0.65ns(220pF负载)典型上升时间
- 0.70ns(220pF负载)典型下降时间
- 1.25ns(220pF负载)最小输入脉宽
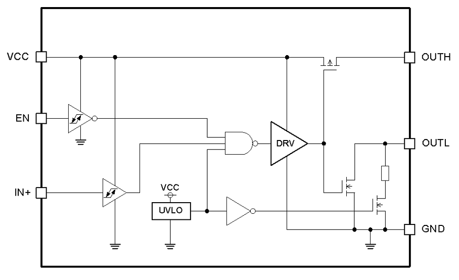
- VCC 和接地之间的内置欠压锁定(UVLO)
- 反相和同相输入
- SSON06RX2020 2.0 mm x 2.0 mm x 0.6 mm封装
应用
- 汽车设备
- 汽车LIDAR
- 直流/直流转换器
- 增强现实
规范
- 4.5V至5.5V栅极驱动器电压范围
- 5.4A/2.7A(典型)输出电流IOH /IOL
- 3.4ns/3.0ns(开启/关闭延迟时间(典型值)
- 工作温度范围:-40 °C至+125 °C
典型应用电路
框图
发布日期: 2025-01-28
| 更新日期: 2025-02-10
