ROHM Semiconductor BD28C5xFJ-LB PWM直流-直流转换器IC
ROHM Semiconductor BD28C5xFJ-LB PWM直流-直流转换器IC为所有需要电源插座的产品提供了理想的解决方案。此款IC能够简化多种低功耗电气转换器的设计,并且支持隔离型和非隔离型设备。这款IC具有一系列支持Si和SiC MOSFET的VDD UVLO。通过连接电流检测电阻器,可以灵活设计外部开关电源。在每个周期内,电流强度均受到限制;得益于电流模式控制的应用,该器件展现出优异的瞬态响应及带宽性能。可通过RTCT引脚上的外部电阻器和电容器在ROHM Semiconductor BD28C5xFJ-LB上设置开关频率。特性
- PWM电流模式方法
- 低功耗
- VDD 引脚UVLO功能
- 每周期过流保护功能
- 开关频率设置引脚
应用
- 工业设备
- 光伏逆变器
规范
- 输入电压范围:6.90 V至28.00 V
- 电路电流:2.0mA(最大值)
- 启动电流:60μA(典型值)
- 工作温度范围:-40 °C至+125 °C
视频
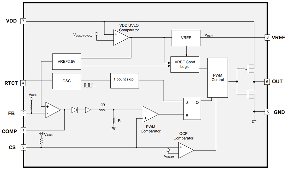
方框图
发布日期: 2024-08-12
| 更新日期: 2025-08-24
