ROHM Semiconductor BD6047AGUL-E2充电保护IC
ROHM Semiconductor BD6047AGUL-E2充电保护IC具有内置场效应晶体管 (FET),可保护器件免受USB端口异常输入电压的影响。该充电保护IC可防止由USB反向插入引起的负电压,而无需任何额外元件。BD6047AGUL-E2 IC提供过流保护、热关断和过压保护。该充电保护IC的工作温度范围为-40°C至85°C,输入电压范围为2.2V至28V。BD6047AGUL-E2 IC具有±30V电压保护范围、900mW功耗以及6毫秒典型启动延迟。典型应用包括手机、MP3播放器、数码相机、PDA、IC录像机、游戏控制器和掌上游戏机。特性
- 高达30V过压保护
- 低至-30V负压保护
- 过压闭锁 (OVLO)
- 欠压闭锁 (UVLO)
- 过流保护
- 热关断
规范
- 工作温度范围:-40°C至85°C
- 输入电压范围:2.2V至28V
- 电压保护范围:±30V
- 功率损耗:900mW
- 启动延迟:6ms(典型值)
- 电源静态电流:80μA
应用
- 手机
- MP3播放器
- 数码相机
- IC录音笔
- 电子词典
- 掌上游戏机
- 游戏控制器
- 摄像机
- 蓝牙耳机
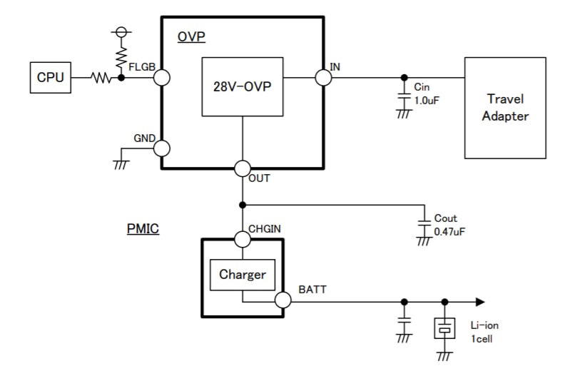
应用电路
框图
发布日期: 2021-02-23
| 更新日期: 2022-03-11
