ROHM Semiconductor BD621x0AEFJ评估板

ROHM Semiconductor BD621x0AEFJ评估板设计用于利用BD62130AEFJ (3A)、BD62120AEFJ (2A)与BD62110AEFJ (1A)有刷直流电机驱动器。BD621x0AEFJ评估板提供内置单通道半桥电机驱动器,用于直流有刷电机应用。该驱动器通过PWM信号直接向输入引脚提供高效率。

ROHM BD621x0AEFJ评估板在IC中设有集成保护电路,这是高可靠性的一个原因。

应用

  • 小家电
  • 工厂自动化
  • 机器人
  • 销售点终端
  • 游戏机
  • 扫描仪
  • 打印机
  • 直流有刷电机

工作条件

图表 - ROHM Semiconductor BD621x0AEFJ评估板

布局

ROHM Semiconductor BD621x0AEFJ评估板

板设置

位置电路 - ROHM Semiconductor BD621x0AEFJ评估板

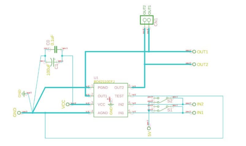
原理图

原理图 - ROHM Semiconductor BD621x0AEFJ评估板
发布日期: 2022-08-05 | 更新日期: 2024-01-31