特性
- 三相无传感器风扇电机驱动器
- 180°正弦驱动
- 可通过PWM输入信号控制速度
- 无需霍尔设备作为位置检测传感器
- 通过限制外部元件数量来减小电机尺寸
- 直接PWM软开关驱动机制
- 省电功能
- 内部RNF电阻
- 电机旋转方向选择功能 (FR)
规范
- 电源电压(Vcc):7V
- 功率耗散(PD):0.58W
- 输出电压(Vomax):7V
- 输出电流(Iomax):700mA
- 工作温度范围:-25 °C至+95 °C
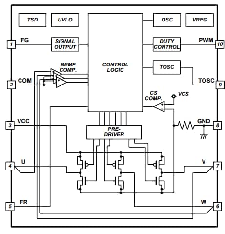
框图
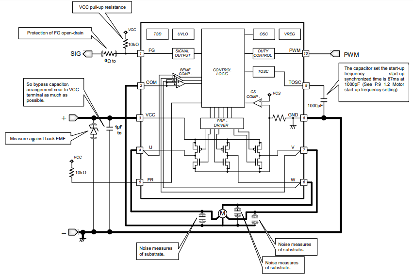
应用电路图
发布日期: 2020-04-14
| 更新日期: 2024-09-26
