ROHM Semiconductor BD63910MUV步进电机驱动器
ROHM Semiconductor BD63910MUV步进电机驱动器是一款由PWM电流驱动的双极低功耗驱动器。该电机驱动器的额定电源电压为36V,额定输出电流为1A。BD63910MUV电机驱动器采用CLK-IN和ZERE-IN驱动模式,用于输入接口。该电机驱动器包括全(两种)、半(三种)、四分之一(两种)、1/8和1/16步进模式。ROHM Semiconductor BD63910MUV电机驱动器采用电流衰减模式开关,具有线性可变快速/慢速衰减比。该电机驱动器具有正常旋转和反向旋转开关功能。典型应用包括PPC、多功能打印机、激光打印机、喷墨打印机、监控摄像头、网络摄像头、缝纫机、照片打印机、传真、扫描仪和迷你打印机。特性
- 双极低功耗驱动器
- 由PWM电流驱动
- 低导通电阻DMOS输出
- CLK-IN和ZERE-IN驱动模式
- 内置尖峰降噪功能
- 全(2种)、1/2(3种)、1/4(2种)、1/8和1/16步进模式
- 自由计时激励模式开关
- 电流衰减模式开关,具有线性可变快速/慢速衰减比
- 正常旋转和反向旋转开关
- 省电功能
- 内置逻辑输入下拉电阻器
- 上电复位功能
- 热关断电路 (TSD)
- 过流保护电路(OCP)
- 欠压锁闭电路 (UVLO)
- 过压闭锁电路 (OVLO)
- Ghost电源预防功能,断开电源时防止发生故障
- 相邻引脚短路保护
- 微型超薄、高热辐射(裸露金属型)封装
应用
- PPC、多功能打印机、激光束打印机和喷墨打印机
- 监控摄像头和WEB摄像头
- 缝纫机
- 照片打印机、传真、扫描仪和迷你打印机
- 玩具和机器人
规范
- 电源电压范围:8V至28V
- VCC(最大值):36V
- 额定输出电流:1A(连续)
- 额定输出电流:1.5A(峰值)
- 输出导通电阻:1.3Ω(上下电阻器总值)
- VQFN028V5050封装,尺寸为5 mm x 5 mm x 1 mm
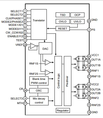
框图
应用电路图
发布日期: 2020-04-14
| 更新日期: 2024-09-26
