BD64950EFJ步进电机驱动器是一种电机驱动器集成电路(IC),其额定电压为40V,连续输出电流为3.5A(峰值6A),单H桥电路能够驱动DC直流电刷电机。该集成电路可通过直接PWM控制或恒流PWM控制实现高效运行。该IC还包括各种保护电路,有助于提高系统可靠性。BD64950EFJ专为机器人吸尘器、自动售货机、智能马桶盖、PPC、多功能打印机、激光打印机、喷墨打印机、照片打印机、传真机和迷你打印机等设备的打印机驱动应用而设计。
特性
- 8 V 到 40 V 的输入电压范围
- 3.5A连续额定输出电流,6.0A峰值
- 0.55Ω典型输出导通电阻(高 + 低)
- 5.0mA最大电路电流,2.4mA典型值
- 待机状态下最大电路电流为1µA
- 0V至3.0V VREF输入电压范围
- -25°C至+85°C的工作温度范围
- PCB
- 50mmx50mmx1.6mm的电路板大小,4层
- FR-4材料
- 70微米铜箔厚度
应用
- 扫地机器人
- 自动售货机
- 电动马桶
- PPC
- 多功能、激光、喷墨、照片和迷你打印机
- 传真机
必要设备
- VCC引脚的DC稳压电源,输出能力为8V至40V
- 5V引脚的DC稳压电源,输出能力为5V
- PWM输入信号的功能生成器
- VREF引脚的DC稳压电源,输出能力为0V至3V
- DC有刷电机
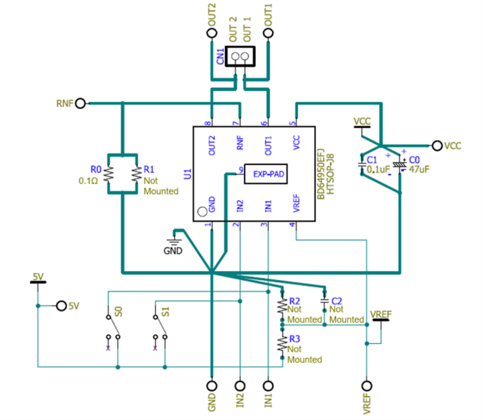
电路图
接线示例
发布日期: 2025-11-12
| 更新日期: 2025-11-21
