特性
- 通过BTL软开关安静驱动风扇电机
- 通过PWM信号控制转速
- 快速启动功能
- 锁定保护和自动重启(无外部电容器)
- 锁定报警信号 (AL) 输出
应用
- PC、PC外设组件(电源、VGA卡和外壳风扇)
- BD播放器和投影仪
规范
- VCC(最大值):15V
- 电源电压范围:3.3V至15V
- 输出(最大值):1A
- SOP8封装,尺寸为5 mm x 6.2 mm x 1.71 mm
- 工作温度范围:-40 °C至+105 °C
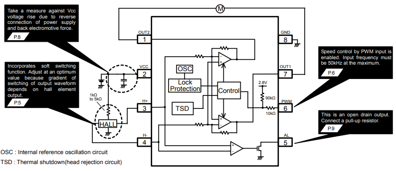
框图
性能图表
发布日期: 2020-04-14
| 更新日期: 2024-09-26
