ROHM Semiconductor BD7696FJ功率因数校正控制器IC
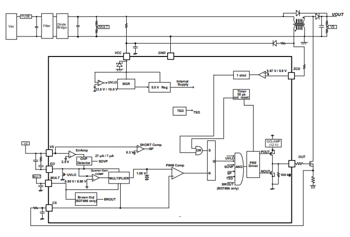
ROHM Semiconductor BD7696FJ功率因数校正 (PFC) 控制器IC适合用于需要功率因数改善的所有产品。该PFC控制器IC采用边界传导模式 (BCM),可通过零电流检测 (ZCD) 降低开关损耗和噪声。BD7696FJ PFC控制器IC集成了 降低总谐波失真 (THD) 的电路,可 支持IEC61000-3-2 C类要求。该PFC控制器IC工作在-40°C至+105°C温度范围内。BD7696FJ控制器IC 具有低功耗、误差放大器输入短路保护和稳定的MOSFET栅极驱动器。BD7696FJ IC非常适合用于照明设备、AC适配器、电视和冰箱。特性
- 集成边界传导模式PFC
- 集成低THD电路
- 低功耗
- 提供VCC UVLO功能
- 通过辅助绕组实现过零检测 (ZCD)
- 通过VS引脚实现静电OVP
- 误差放大器输入短路保护
- 采用稳定的MOSFET栅极驱动器
- 提供软启动
- 12V至38V输入VCC 电压范围
- 0.60mA工作电流
- -40°C至+105°C工作温度范围
应用
- 照明设备
- 交流适配器
- TV
- 冰箱
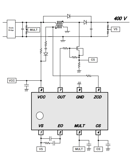
典型应用电路
框图
发布日期: 2023-05-31
| 更新日期: 2023-07-10
