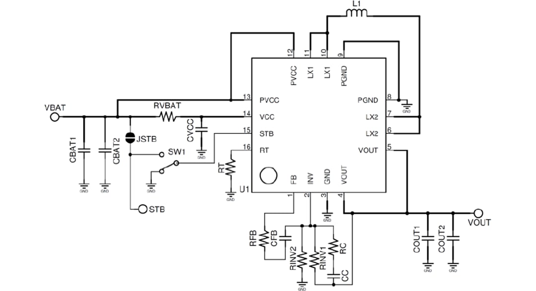
ROHM Semiconductor BD8306MUV-EVK-001评估板设有预安装的BD8306MUV降压-升压转换器,采用VQFN-EP-16封装。评估板提供基于BD8306MUV的示例参考电路。该参考电路通过单线圈从2.8V至5.5V输入 电压输出3.3V电压。该评估板还包括用于关键信号的测试点。
特性
- 输入电压:2.8V到5.5V
- 3.3V输出电压
- 最大输出电流:10A
- 工作频率:1.0MHz
- UVLO检测电压:1.6V
- UVLO释放电压:1.7V
- 40mm x 40mm 4层PCB
应用电路
发布日期: 2021-08-05
| 更新日期: 2022-03-11
