特性
- 电压电源:40V(最大额定值)
- 自动控制降压-升压系统
- ±7%的高精度开关频率(Ta = -40°C至+125°C)
- 用于外部同步的100kHz~600kHz pll电路
- 通过一个外部电阻器提供两级物理层过电流保护
- 各种保护功能
- 欠压、过电压输出检测电路和恒定输出监视器引脚(PGOOD)
- 符合AEC-Q100标准
- 汽车微控制器、汽车音频和导航系统、LCD电视、PDP TV、DVD、PC等应用
规范
- 输入电压范围:3.8V至30V (初始启动超过4.5V)
- 100kHz至600kHz振荡频率
- 参考电压精度:0.8V ±1.5%
- 0μA(典型值)关断时电路电流
- 工作温度范围:-40°C至+125°C
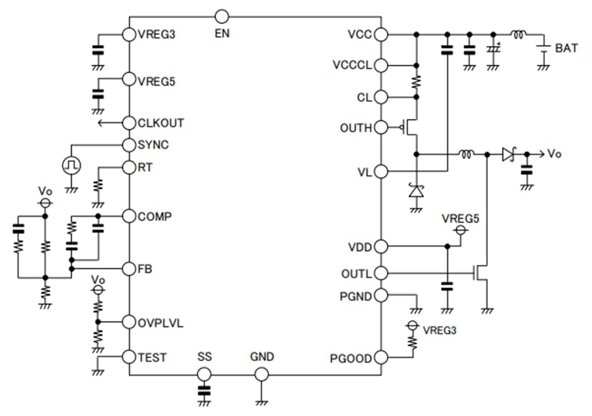
典型应用电路
发布日期: 2023-05-02
| 更新日期: 2023-05-19
