ROHM Semiconductor BD9G341AEFJ降压转换器集成FET
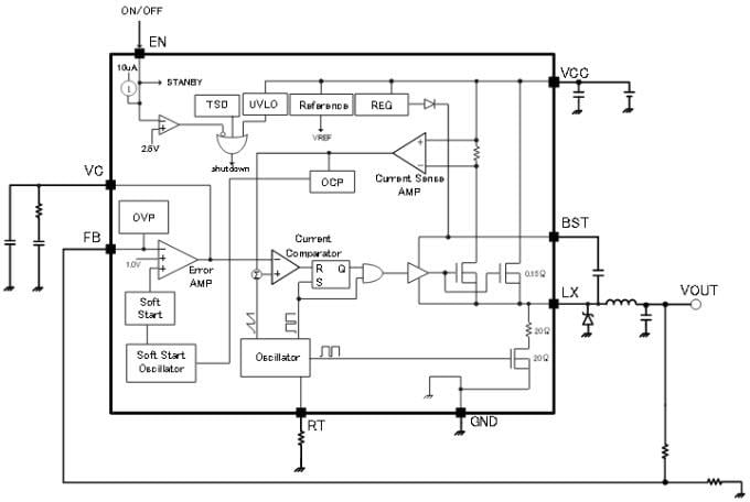
ROHM Semiconductor BD9G341AEFJ降压转换器集成FET是一款降压开关稳压器,集成了150mΩ 功率MOSFET。工作频率可在50kHz至750kHz的范围内编程。其电流模式架构提供快速的瞬态响应和简单的相位补偿设置。其他保护特性包括过流保护 (OCP)、热关断 (TSD) 和欠压闭锁 (UVLO)等。欠压锁定和迟滞可通过外部电阻器设定。ROHM Semiconductor BD9G341AEFJ降压转换器集成FET的典型应用包括工业分布式电源和电池供电的设备。
特性
- 宽输入电压范围:12 V至76 V
- 集成80V/3.5A/150MΩ NchFET
- 电流模式
- 可变的工作频率:从50kHz至750kHz
- 精确的参考电压。(1V ±1.5%)
- 高精度ENUVLO阈值 (±3%)
- 软启动功能
- 待机电流:0uA
- OCP、UVLO、TSD、过压保护 (OVP)
- 热增强型HTSOP-J8封装
开发工具
用于评估采用12-76V电源的BD9G341AEFJ同步降压DC/DC转换器。
For the evaluation of BD9x integrated MOSFET DC-DC Buck Converters
相关产品
Switching regulators with integrated internal high-side 42V Power MOSFETs in a small SOT-23 package.
发布日期: 2015-08-18
| 更新日期: 2022-03-11