ROHM BD9P233MUF-CE2提供LLM(轻负载模式)控制,可确保轻负载时具有超低静态电流和高效率。该LLM还支持高负载情况,同时保持稳定的输出电压。
特性
- Nano pulse control™
- 符合AEC-Q100标准
- 低压差:100%(占空比)
- 轻载模式 (LLM)
- 扩频功能
- 可调频率
- 通过外部时钟同步
- 热关断保护
- 输入欠压闭锁保护
- 过流保护
- 输出过压保护
- 电源良好输出
- 5.0mm x 5.0mm x 1.0mm VQFN32FAV050封装
应用
- 汽车电池供电电源(仪表板、汽车信息娱乐系统)
- 工业/消费类电源
规范
- 输入电压范围:3.0V至36V(初始启动电压为3.6V或更高)
- 输出电压:3.3V
- 切换频率:200kHz至2.4MHz
- 2A最大输出电流
- 关断电路电流:10μA(最大值)(+25°C)
- 静态工作电流:26μA(典型值)(+25°C)
- 工作温度范围:-40 °C至+125 °C
典型应用电路
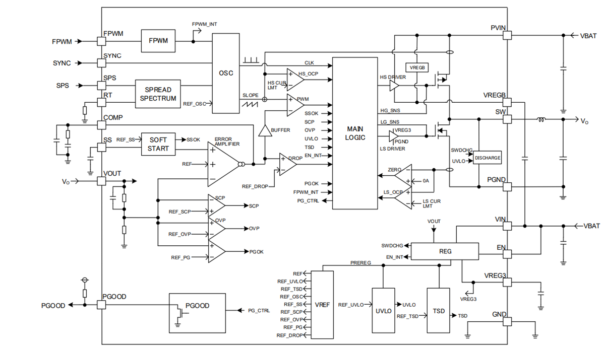
框图
发布日期: 2020-10-08
| 更新日期: 2024-10-22
