ROHM BD9S402MUF-C单同步降压直流/直流转换器仅需少量外部元件,内置相位补偿电路。
特性
- Quiur™
- Nano Pulse Control™
- 符合AEC-Q100标准
- 功能安全支持型汽车安全产品
- 单路同步降压直流/直流转换器
- 可调软启动功能
- 输出放电功能
- 电源良好输出
- 欠压闭锁保护 (UVLO)
- 短路保护 (SCP)
- 输出过压保护 (OVP)
- 过流保护 (OCP)
- 热关断保护 (TSD)
- 可湿性侧翼QFN封装
应用
- 汽车设备
- 其他电子设备
规范
- 输入电压:2.7V至5.5V
- 输出电压设置:0.6V至VPVIN x 0.75V
- 输出电流:4A(最大值)
- 开关频率:2.2MHz(典型值)
- 高侧FET导通电阻:60mΩ(典型值)
- 低侧FET导通电阻:35mΩ(典型值)
- 关断电路电流:0μA(典型值)
- 工作温度范围:-40°C至+125°C
其他资源
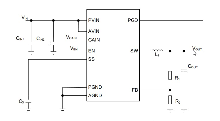
典型应用电路
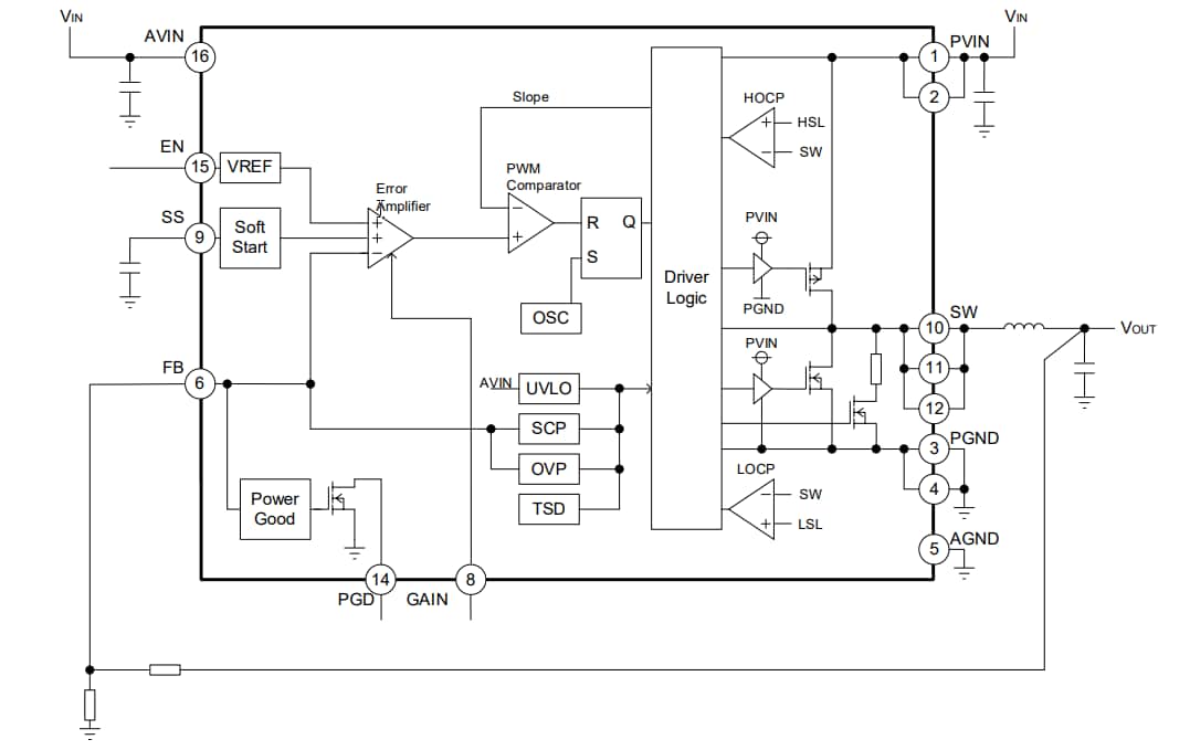
框图
发布日期: 2022-09-30
| 更新日期: 2023-03-15
