ROHM Semiconductor BDx0C0AFPS 1A固定输出LDO稳压器

ROHM Semiconductor BDx0C0AFPS 1 A固定输出LDO稳压器设计为低饱和稳压器,可确保为工业市场提供长期支持产品。这些IC具有内置过流保护功能(在输出短路时保护器件)和热关断电路(在过载条件下保护器件)。 BDx0C0AFPS 1A固定输出LDO稳压器的工作温度范围为-40°C至105°C,采用TO25S-3封装。典型应用包括视听设备、FPD、电视、个人电脑、工业设备和其他消费类设备。

特性

  • 为工业应用提供长期支持产品
  • 低饱和,具有PDMOS输出
  • 内置过流保护电路,可防止因输出短路对IC造成破坏
  • 内置热关断电路,用以保护IC免受过载热损害
  • 低ESR电容器

规范

  •  输出电流能力:1A
  • 高输出电压精度:±1%
  • 工作温度范围:-40°C至+105°C

应用

  • 视听设备
  • FPD
  • 电视
  • 个人电脑
  • 其他消费类设备

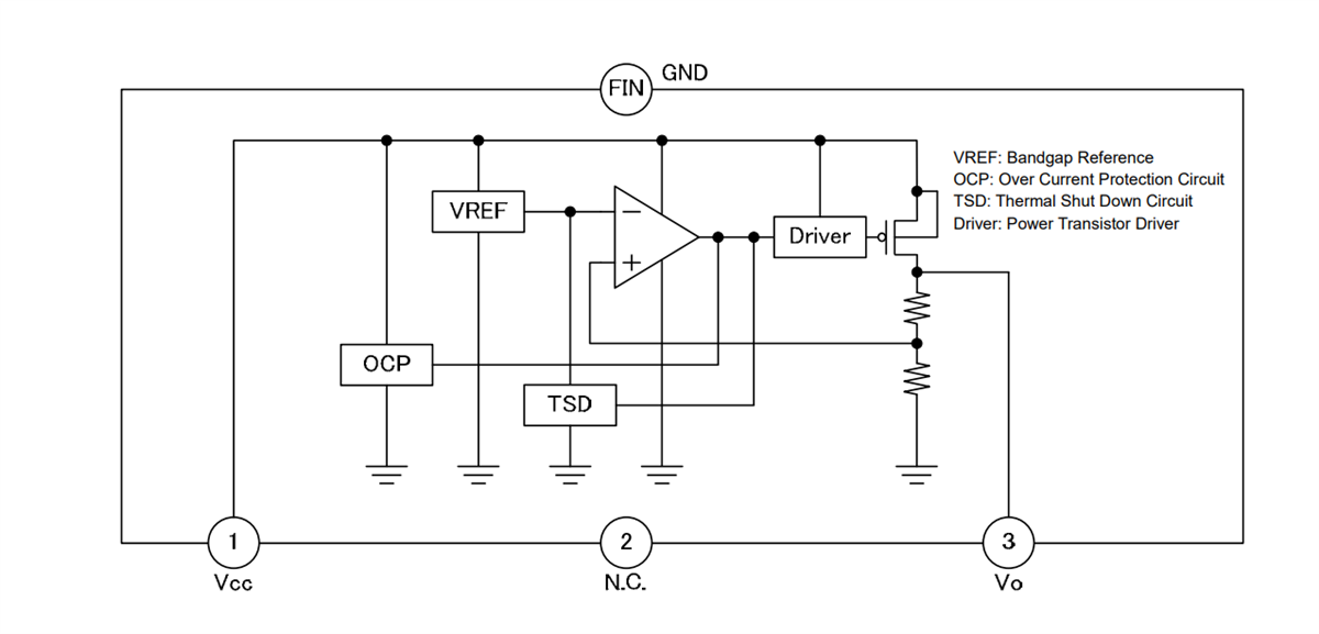
框图

框图 - ROHM Semiconductor BDx0C0AFPS 1A固定输出LDO稳压器

典型应用电路图

应用电路图 - ROHM Semiconductor BDx0C0AFPS 1A固定输出LDO稳压器
发布日期: 2021-03-23 | 更新日期: 2022-03-11