ROHM Semiconductor BM2P06xJ-Z PWM型DC/DC转换器IC
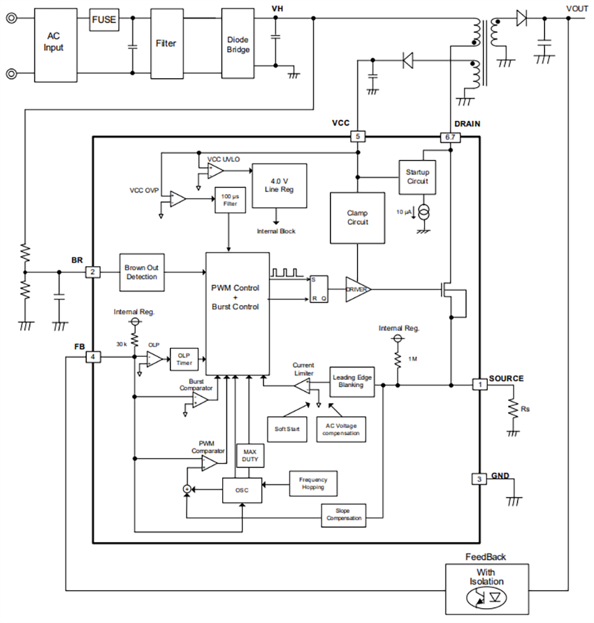
ROHM Semiconductor BM2P06xJ-Z PWM型DC/DC转换器IC是高度集成的器件,专为紧凑高效型隔离式AC-DC电源应用而设计。 此系列IC内置730V开关MOSFET,可直接由交流线路供电,所支持的输出功率等级适合用于各种消费类、工业和家电应用。 ROHM Semiconductor BM2P06xJ-Z系列内置跳频(用于降低EMI)、软启动、上电/掉电检测功能,以及过流、过压和过热关断等多重保护,可确保系统稳健运行。 该系列器件具有极低待机功耗,且仅需极少的外部元件,因此是家电、工业控制系统、LED驱动器和通用辅助电源的理想选择。 紧凑型HTSOP-J8封装可进一步满足空间受限设计需求,使其成为现代电力电子产品的多功能解决方案。特性
- PWM电流模式控制
- 跳频功能
- 轻负载下突发模式工作
- 降频功能
- 内置730 V启动电路
- 内置730 V开关MOSFET
- VCC 欠压锁定(UVLO)
- VCC 过压保护(OVP)
- SOURCE引脚开路保护
- SOURCE引脚前沿消隐功能
- 每周期过流检测功能
- 过流检测交流补偿功能
- 功能软起动
- 二次过流保护电路
- DIP7K 9.27mmx6.35mmx8.63mm封装,间距为2.54mm
- 符合RoHS指令
应用
- 家用电器
- 工业设备
- 消费类电子产品
- 楼宇自动化
- 通用AC-DC电源
规范
- 工作电源电压范围
- VCC 引脚:8.9V至26.0V
- DRAIN引脚:730V(最大值)
- 典型电路电流(ON) 1
- BM2P06x1J-Z:0.80 mA
- BM2P06x3J-Z:0.60 mA
- 典型电路电流(ON) 2:0.30mA
- 典型振荡频率1:65kHz
- 典型MOSFET导通电阻
- BM2P06x1J-Z:1.0 Ω
- BM2P06x3J-Z:3.0 Ω
- 工作温度范围:-40 °C至+105 °C
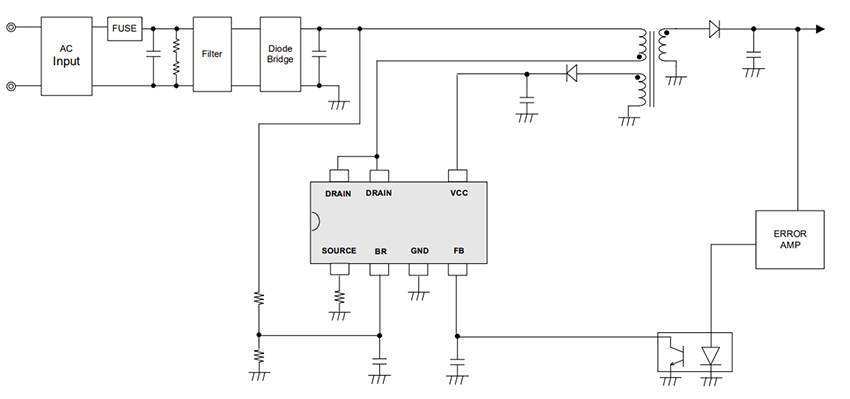
典型应用电路
框图
发布日期: 2025-05-20
| 更新日期: 2025-09-26
